Portada
Asignatura
LA SISLA - Cuidados Auxiliares de Enfermería
Formación y Orientación Laboral (FOL)
Fecha de subida
13 ene 2025
Categoría
otros
Etiquetas
Apuntes - FOL-2a-ENTREGA-ALEJANDRA-.pdf
pdf
6 páginas
30
0
Apuntes - RESUMEN-TEMA-2-DOCUMENTACION.pdf
17 páginas
3
2
Apuntes - RESUMEN-TEMA-1-FOL.pdf
8 páginas
5
Otros - ESQUEMA-TEMA-1-FOL.pdf
1 página
Test - TEST-TEMA-1-FOL.pdf
7 páginas
1
Ejercicios - ACTIVIDADES-TEMA-1-FOL.pdf
3 páginas
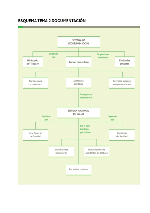
Otros - ESQUEMA-TEMA-2-DOCUMNETACION.pdf
Test - TEST-TEMA-2-DOC.pdf
Apuntes - tema-4-fol230209120956.pdf
19 páginas
Apuntes - tema-5-fol230209121008.pdf
Ejercicios - ACTIVIDADES-TEMA-2-DOCUMENTACION.pdf
4 páginas