Fundamentos de Dirección de Empresas

chevron_left
chevron_right
Todo
Apuntes
Ejercicios
Exámenes
Prácticas
Trabajos
chevron_left
chevron_right
Anónimo

@Anónimo

apuntes

-

APUNTES RESUMIDOS

Apuntes bien resumidos y explicados de fundamentos de dirección de empresas

TEMA-2-FUND.pdf
TEMA-1-FUND.pdf
Anónimo

@Anónimo

apuntes

-

fde_apuntes_tema_1

apuntes de fundamentos di dirección de empresas del 2024-2025

fdeapuntestema1.pdf
fdeapuntestema2.pdf
fdeapuntestema3.pdf
fdeapuntestema4.pdf
fdeapuntestema5.pdf
fdeapuntestema6.pdf
Anónimo

@Anónimo

apuntes

-

DIAPOSITIVAS_FUNDAMENTOS

diapositivas de fundamentos de dirección de empresas del 2024-2025.

FDETEMA1.pdf
FDETEMA2.pdf
FDETema3.pdf
Miniatura no disponible
FDETema4.pptx
Miniatura no disponible
FDETema5.pptx
FDETema6.pdf

He publicado nuevos apuntes de 1º Fundamentos de Dirección de Empresas: APUNTES-PARA-APROBAR-FUNDAMENTOS.pdf

43 páginas

He publicado nuevos trabajos de 1º Fundamentos de Dirección de Empresas: Trabajo-Entorno-Fundamentos.pdf

7 páginas

He publicado nuevos apuntes de 1º Fundamentos de Dirección de Empresas: Trabajo-Final-Fundamentos-The-Fitzgerald-Company.pdf

36 páginas

He publicado nuevos apuntes de 1º Fundamentos de Dirección de Empresas: Fund-Temario.pdf

69 páginas

He publicado nuevos practicas de 1º Fundamentos de Dirección de Empresas: practica-creixement-intern-o-extern.pdf

5 páginas

apuntes

-

Todos los temas MUY resumidos

He publicado nuevos apuntes de 1º Fundamentos de Dirección de Empresas: Todos los temas MUY resumidos

T.4.-La-funcio-directiva.pdf
T.5.-Direccio-dempreses-gestio-de-la-de-la-innovacio.pdf
T.6.-Direccio-i-gestio-de-recursos-humans.pdf
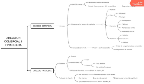
T.7.-Direccio-comercial-i-financera.pdf
T.3.-Levolucio-de-lempresa.pdf
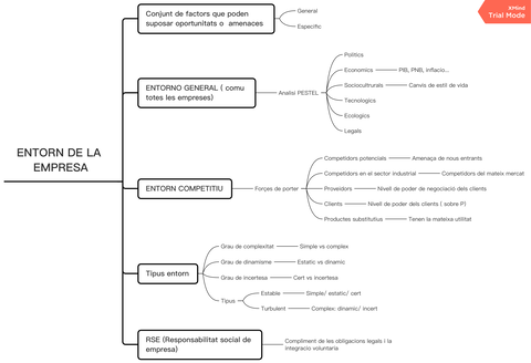
T.2.-Lentorn-de-lempresa.pdf
Anónimo

@Anónimo

He publicado nuevos apuntes de 1º Fundamentos de Dirección de Empresas: Resumen-para-el-examen-final-tipo-test.pdf

5 páginas

He publicado nuevos apuntes de 1º Fundamentos de Dirección de Empresas: FDE-resumenes-todos-los-temas.pdf

56 páginas

apuntes

-

Apuntes todos los temas

He publicado nuevos apuntes de 1º Fundamentos de Dirección de Empresas: Apuntes todos los temas

Tema-1-FDE.pdf
Tema-2-FDE.pdf
Tema-3-FDE.pdf
Tema-4-FDE.pdf
Tema-5-FDE.pdf
Tema-6-FDE.pdf
Anónimo

@Anónimo

He publicado nuevos apuntes de 1º Fundamentos de Dirección de Empresas: Fundamentos.pdf

46 páginas

apuntes

-

Apuntes completos de todos los temas (fundamentos)

He publicado nuevos apuntes de 1º Fundamentos de Dirección de Empresas: Apuntes completos de todos los temas (fundamentos)

Tema-1-La-empresa-la-direccion-de-empresas-y-el-empresariado.pdf
Tema-2-El-entorno-de-la-empresa.pdf
Tema-3-La-evolucion-de-la-empresa.pdf
Tema-4-La-funcion-directiva.pdf
Tema-5-Direccion-de-operaciones-gestion-de-la-calidad-y-gestion-de-la-innovacion.pdf
Tema-6-Direccion-y-gestion-de-recursos-humanos.pdf

He publicado nuevos apuntes de 1º Fundamentos de Dirección de Empresas: Fpp.pdf

4 páginas

apuntes

-

todos los temas FDE

He publicado nuevos apuntes de 1º Fundamentos de Dirección de Empresas: todos los temas FDE

Tema-1-FDE.docx
Tema-1-FDE.pdf
Tema-2-FDE.docx
Tema-4-FDE.pdf
Tema-3-FDE.pdf
Tema-7.pdf

apuntes

-

Apuntes RESUMEN teoria temas 1-7

He publicado nuevos apuntes de 1º Fundamentos de Dirección de Empresas: Apuntes RESUMEN teoria temas 1-7

Teoria-tema-1.pdf
Teoria-tema-5.pdf
Teoria-tema-6.pdf
Teoria-tema-2.pdf
Teoria-tema-3.pdf
Teoria-tema-4.pdf

apuntes

-

FONAMENTS COMPLET

He publicado nuevos apuntes de 1º Fundamentos de Dirección de Empresas: FONAMENTS COMPLET

FONAMENTS-COMPLET.pdf
Anónimo

@Anónimo

He publicado nuevos apuntes de 1º Fundamentos de Dirección de Empresas: ESQUEMES-TEMES-1-al-7-.pdf

pdf
Anónimo

@Anónimo

He publicado nuevos apuntes de 1º Fundamentos de Dirección de Empresas: EXEMPLE-CAS-PRACTIC-EXAMEN-FONAMENTS-DE-DIRECCIO-D.pdf

pdf
Anónimo

@Anónimo

apuntes

-

Resums per temes (1 al 7)

He publicado nuevos apuntes de 1º Fundamentos de Dirección de Empresas: Resums per temes (1 al 7)

TEMA-2.pdf
TEMA-4.pdf
TEMA-6.pdf
TEMA-1.pdf
TEMA-7.pdf
TEMA-5.pdf

apuntes

-

APUNTES FUNDAMENTOS

He publicado nuevos apuntes de 1º Fundamentos de Dirección de Empresas: APUNTES FUNDAMENTOS

Tema-2.pdf
Tema-6.pdf
Tema-7.pdf
Tema-3.pdf
Tema-1.pdf
Tema-4.pdf
Anónimo

@Anónimo

He publicado nuevos ejercicios de 1º Fundamentos de Dirección de Empresas: activitat-tema-5.docx

word

apuntes

-

APUNTES FUNDAMENTOS

He publicado nuevos apuntes de 1º Fundamentos de Dirección de Empresas: APUNTES FUNDAMENTOS

TEMA-6-Apunts.pdf
TEMA-4-Apunts.pdf
TEMA-5-Apunts.pdf
TEMA-1-Apunts.pdf
TEMA-3-Apunts.pdf
TEMA-7-Apunts.pdf
Anónimo

@Anónimo

He publicado nuevos apuntes de 1º Fundamentos de Dirección de Empresas: Fonaments-de-direccio-dempreses-20-21.pdf

8 páginas
Anónimo

@Anónimo

apuntes

-

Apuntes de todos los temas

He publicado nuevos apuntes de 1º Fundamentos de Dirección de Empresas: Apuntes de todos los temas

UNITAT-1.docx
UNITAT-2.docx
UNITAT-7.docx
UNITAT-3.docx
UNITAT-6.docx
UNITAT-4.docx

He publicado nuevos apuntes de 1º Fundamentos de Dirección de Empresas: Transcripcion-de-la-entrevista.pdf

11 páginas

He publicado nuevos apuntes de 1º Fundamentos de Dirección de Empresas: TRABAJO-EMPRESA-FDE.pptx

powerpoint

He publicado nuevos apuntes de 1º Fundamentos de Dirección de Empresas: Trabajo-Completo0.docx

word

He publicado nuevos apuntes de 1º Fundamentos de Dirección de Empresas: Perfil-de-la-empresa.pdf

2 páginas

He publicado nuevos apuntes de 1º Fundamentos de Dirección de Empresas: Entorno-general.pdf

2 páginas

He publicado nuevos apuntes de 1º Fundamentos de Dirección de Empresas: apuntes-tema-4.docx

word

He publicado nuevos apuntes de 1º Fundamentos de Dirección de Empresas: 5.docx

word

He publicado nuevos apuntes de 1º Fundamentos de Dirección de Empresas: Practica-5.pdf

2 páginas

He publicado nuevos apuntes de 1º Fundamentos de Dirección de Empresas: Practica-4.pdf

1 página

practicas

-

PRÁCTICAS FUNDAMENTOS

He publicado nuevos practicas de 1º Fundamentos de Dirección de Empresas: PRÁCTICAS FUNDAMENTOS

practica-6.pdf
Projecte-global-cas-Caixa-Popular.pdf
practica-1.pdf
PRACTICA-2.pdf
diagrama-de-les-5-forces.pdf

He publicado nuevos apuntes de 1º Fundamentos de Dirección de Empresas: TEMA-1-FUNDAMENTOS.docx

word
Anónimo

@Anónimo

apuntes

-

RESUMENES,EJERCICIOS,EXAMENES RESUELTOS

He publicado nuevos apuntes de 1º Fundamentos de Dirección de Empresas: RESUMENES,EJERCICIOS,EXAMENES RESUELTOS

FDAE-8.pdf
FDAE-6.pdf
FDAE-7.pdf
fdae-4.pdf
fdae-tema-3-funcion-de-organizacion.pdf
FDAE-5.pdf
Anónimo

@Anónimo

apuntes

-

apuntes fundamentos examen

He publicado nuevos apuntes de 1º Fundamentos de Dirección de Empresas: apuntes fundamentos examen

TEMA-7.pdf
TEMA-4.pdf
TEMA-5.pdf
TEMA-6.pdf
TEMA1.pdf
TEMA2-1.pdf
Anónimo

@Anónimo

apuntes

-

apuntes fundamentos examen

He publicado nuevos apuntes de 1º Fundamentos de Dirección de Empresas: apuntes fundamentos examen

TEMA1.pdf
TEMA-5.pdf
TEMA-7.pdf
TEMA-3.pdf
TEMA2-1.pdf
TEMA-4.pdf

He publicado nuevos apuntes de 1º Fundamentos de Dirección de Empresas: Esquemas-fundamentos-de-la-direccion-de-empresa.pdf

12 páginas

apuntes

-

ESQUEMA TEMAS

He publicado nuevos apuntes de 1º Fundamentos de Dirección de Empresas: ESQUEMA TEMAS

TEMA-1.jpg
TEMA-2.jpg
TEMA-5.jpg
TEMA-6.jpg
TEMA-4.jpg
TEM-7.jpg

He publicado nuevos apuntes de 1º Fundamentos de Dirección de Empresas: apuntes-fundamentos-direccion.pdf

60 páginas

apuntes

-

Resúmenes de la asignatura

He publicado nuevos apuntes de 1º Fundamentos de Dirección de Empresas: Resúmenes de la asignatura

Area-de-financiacion-e-inversion.pdf
Area-comercial-el-marketing.pdf
Estados-financieros-de-la-empresa-y-finalidad-empresarial.pdf
Emprea-y-empresario.pdf
Area-de-produccion.pdf
Analisis-de-los-estados-financieros-de-las-empresas.pdf

He publicado nuevos apuntes de 1º Fundamentos de Dirección de Empresas: Economia-apuntes.pdf

28 páginas

He publicado nuevos apuntes de 1º Fundamentos de Dirección de Empresas: fde-1ade-DEFINITIVO-Autoguardado.pdf

88 páginas

He publicado nuevos apuntes de 1º Fundamentos de Dirección de Empresas: fde-temas-del-1-al-9.pdf

71 páginas
Anónimo

@Anónimo

He publicado nuevos apuntes de 1º Fundamentos de Dirección de Empresas: RESUMEN-DE-ADE-PERO-EN-FINANZAS.pdf

13 páginas

apuntes

-

RESUMEN TEMA 1-9

He publicado nuevos apuntes de 1º Fundamentos de Dirección de Empresas: RESUMEN TEMA 1-9

TEMA-4.docx
TEMA-7.docx
TEMA-1.docx
TEMA-2.docx
TEMA-3.docx
TEMA-5.docx
Anónimo

@Anónimo

apuntes

-

RESUMENES COMPLETOS

He publicado nuevos apuntes de 1º Fundamentos de Dirección de Empresas: RESUMENES COMPLETOS

RESUMEN-TEMA-3.pdf
RESUMEN-TEMA-1.pdf
RESUMEN-TEMA-2.pdf
RESUMEN-TEMA-4.pdf
RESUMEN-TEMA-5.pdf
TEMA-6.pdf
Anónimo

@Anónimo

He publicado nuevos apuntes de 1º Fundamentos de Dirección de Empresas: fundaments.docx

word

He publicado nuevos apuntes de 1º Fundamentos de Dirección de Empresas: apuntes-fundamentos.docx

word
Anónimo

@Anónimo

He publicado nuevos examenes de 1º Fundamentos de Dirección de Empresas: Solucion-CP-Vilanesa.pdf

7 páginas

examenes

-

Exámenes AÑOS ANTERIORES

He publicado nuevos examenes de 1º Fundamentos de Dirección de Empresas: Exámenes AÑOS ANTERIORES

Caso-practico.pdf
Examen-test.pdf

He publicado nuevos apuntes de 1º Fundamentos de Dirección de Empresas: esquema.docx

word

He publicado nuevos practicas de 1º Fundamentos de Dirección de Empresas

https://ingenioempresa.com
Anónimo

@Anónimo

He publicado nuevos apuntes de 1º Fundamentos de Dirección de Empresas: Resumen-fund.docx

word
Anónimo

@Anónimo

apuntes

-

APUNTES FUNDAMENTOS

He publicado nuevos apuntes de 1º Fundamentos de Dirección de Empresas: APUNTES FUNDAMENTOS

TEMA 2 R.pdf
TEMA 8 R.pdf
TEMA 6 R.pdf
TEMA 7.pdf
TEMA 4 R.pdf
TEMA 3 R.pdf