Portada
Asignatura
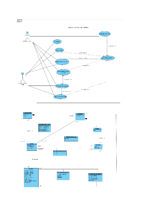
Grado en Ingeniería Informática (UGR)
Fundamentos de Ingeniería del Software
Fecha de subida
28 feb 2025
Categoría
practicas
Etiquetas
Exámenes - Examenes.pdf
pdf
10 páginas
617
8
Exámenes - RespuestasFIS.pdf
3 páginas
596
3
Exámenes - Recopilatorio-Preguntas-Parciales-FIS-corregidas.pdf
7 páginas
765
9
Exámenes - Examen-final-2020-respuestas-corregidas.pdf
4 páginas
597
5
Exámenes - Recopilacion-Test-Tema-3.pdf
13 páginas
553
4
Exámenes - Examen-FIS-2019.pdf
565
Exámenes - recopilatoriotestT3FIS.pdf
285
2
Apuntes - Tema1.pdf
207
0
Prácticas - Practicas.zip
zip
39
Apuntes - Tema 2.pdf
14 páginas
200
Exámenes - parcial2FIS2-4analisisEspecificacion.pdf
366
Apuntes - TIPO TEST FIS.pdf
6 páginas
202
Apuntes - RECOPILACION-DE-PREGUNTAS-TIPO-TEST-PARA-FIS.pdf
37 páginas
358
Exámenes - Recopilacion-Test-2.pdf
1 página
350
Apuntes - TEMA-3.pdf
32 páginas
290
1
Ejercicios - relacion-2.3-FIS-2019.pdf
295
Apuntes - Tema 3.pdf
145
Test - PregVF.pdf
Exámenes - preguntasfistema3.pdf
11 páginas
234
Ejercicios - Ejercicios Diagramas de Conceptos.pdf
226