Portada
Asignatura
Doble Grado en Psicología y Administración y Dirección de Empresas (UV)
Fundamentos de la Psicobiología I
Fecha de subida
11 ene 2023
Categoría
apuntes
Etiquetas
Apuntes - tema-2-psicobio.pdf
pdf
9 páginas
18
0
Apuntes - T.3-Psicobiologia.pdf
4 páginas
6
Apuntes - tema-3-psicobio.pdf
10 páginas
5
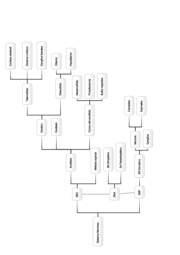
Apuntes - Esquema-SN.pdf
2 páginas
3
Apuntes - T.8-Psicobiologia.pdf
2
Apuntes - T.1-Psicobiologia.pdf
Apuntes - TEMA-8-MIO.docx
docx
Apuntes - T.10-Psicobiologia.pdf
1
Apuntes - T.9-Psicobiologia.pdf
3 páginas
Apuntes - T.7-Psicobiologia.pdf
Apuntes - T.6-Psicobiologia.pdf
Apuntes - T.5-Psicobiologia.pdf
Apuntes - T.4-Psicobiologia.pdf
Apuntes - T.2-Psicobiologia.pdf
Apuntes - TEMA-1-CONCEPTO-DE-PSICOBIOLOGIA.pdf
Apuntes - TEMA-2-METODO-Y-TECNICAS-DE-LA-PSICOBIOLOGIA.pdf
5 páginas
Apuntes - TEMA-3-GENETICA-MOLECULAR.pdf
7 páginas
Apuntes - TEMA-4-EXPRESION-GENICA.pdf
Apuntes - TEMA-5-GENETICA-DEL-COMPORTAMIENTO-HUMANO.pdf
Apuntes - TEMA-6-CONCEPTO-DE-EVOLUCION-Y-TEORIAS-EVOLUCIONISTAS.pdf