Anónimo
Portada
Asignatura
Grado en Ingeniería Informática en Sistemas de Información (USAL)
Fundamentos de Programación
Fecha de subida
22 may 2022
Categoría
ejercicios
Etiquetas
Apuntes - LISTADO PREGUNTAS.pdf
pdf
44 páginas
22
1
Apuntes - Macrorresumen IP.pdf
34 páginas
24
0
Ejercicios - ejercicios.zip
zip
5
Apuntes - Tema2 Teoría.pdf
7 páginas
12
Apuntes - apuntes.pdf
18 páginas
13
Apuntes - TeoriaProgramacion.pdf
13 páginas
Apuntes - Tema1 Teoría.PDF
11 páginas
11
Apuntes - Tema3 Teoría.pdf
24 páginas
10
Ejercicios - tema4ej39mejor.c
c
8
Apuntes - PREGUNTAS-FUNDAMENTOS-DE-PROGRAMACION-I.pdf
19 páginas
Apuntes - Teoria.zip
9
Apuntes - Tema4 Teoría.pdf
71 páginas
Apuntes - Macrorresumen MP.pdf
Apuntes - prograinternettest.pdf
9 páginas
Prácticas - PRACTICAS 1 - 2 RESUELTOS IP.pdf
0 páginas
Ejercicios - tema4ej3.c
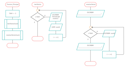
Ejercicios - t3mediamediana.jpg
jpg
3
Ejercicios - t2e17diagramadeflujo.jpg
Ejercicios - tema2ej17.c
Ejercicios - t3main.jpg