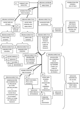
ESQUEMA-DE-ESTRUCTURA-AGE.pdf

srseville

Fundamentos Jurídicos

14 archivos·

Apuntes-Clase-fabio.pdf

33 páginas

ESQUEMA-CLASES-DE-REGLAMENTOS.pdf

2 páginas

ESQUEMA-DE-TIPOS-DE-ESTRUCTURAS-ESTATAL-Y-SUPRAESTATAL.pdf

1 página

ESQUEMA-DE-PODERES-PUBLICOS-EN-ESPANA.pdf

2 páginas

ESQUEMA-CLASES-DE-FUENTES-DEL-REINO-DE-ESPANA.pdf

1 página

ESQUEMA-DE-CATALOGOS-DE-RECURSOS.pdf

1 página

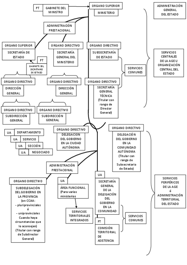
ESQUEMA-DE-ESTRUCTURA-AGE.pdf

1 página

ESQUEMA-DE-DIFERENCIACION-CONFEDERACION-FEDERACION-OI-ESTADO-REGIONAL.pdf

1 página

ESQUEMA-DE-RASGOS-DE-LAS-AA.pdf

1 página

FUNDAMENTOS-JURIDICOS-APLICADOS-A-LA-ADMINISTRACION-PUBLICA.pdf

20 páginas

ESQUEMA-NORMAS-PLAN-Y-NORMAS-CLASICAS.pdf

1 página

ESQUEMA-SOBRE-PUESTO-DE-TRABAJO-UNIDAD-ORGANO-Y-CUERPO-EN-LA-ORGAZACION-ADMVA.pdf

1 página

ESQUEMAS-DE-CATALOGOS-DE-AA.pdf

1 página

ESQUEMAS-DE-COORDINACION-EN-LA-ORGAZACION-ADMVA.pdf

1 página

content_copy

Archivos recomendados