Portada
Asignatura
La Granja - Laboratorio Clínico y Biomédico
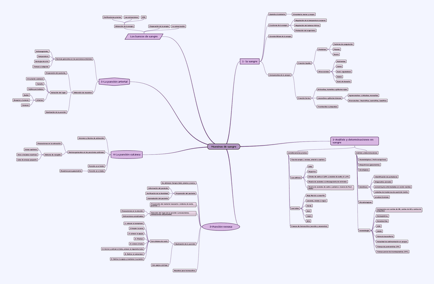
Gestión de muestras biológicas
Fecha de subida
10 jul 2023
Categoría
apuntes
Etiquetas
Ejercicios - ACTIVIDADES-TEMA-10.pdf
pdf
4 páginas
129
1
Ejercicios - ACT-UD-11-GMB-.pdf
6 páginas
113
2
Ejercicios - ACTIVIDADES-TEMA-9.pdf
3 páginas
87
0
Ejercicios - ACT-UD-9-GMB-.pdf
93
Ejercicios - ACT-T.pdf
80
Ejercicios - Actividades-T.pdf
69
Ejercicios - ACT-UD-6-GMB-.pdf
5 páginas
66
Ejercicios - ACTIVIDADES-TEMA-6.pdf
62
Ejercicios - ACT-UD-5-GMB-.pdf
83
Ejercicios - ACT-UD-1-GMB-.pdf
103
Ejercicios - GMBio-Act.pdf
60
Ejercicios - GMBio-Actividad-T.pdf
2 páginas
57
Ejercicios - ACT-UD-7-GMB-.pdf
58
Ejercicios - ACT-UD-10-GMB-.pdf
45
Ejercicios - ACT-UD-3-GMB-.pdf
50
Ejercicios - Melody-GMBio-T.pdf
Apuntes - UD-7-Muestras-de-excreciones-y-secreciones.pdf
8 páginas
70
Ejercicios - ACT-UD-8-GMB-.pdf
59
Ejercicios - GMBio-T.pdf
55
Ejercicios - ACT-UD-2-GMB-.pdf
30