Anónimo
Portada
Asignatura
Grado en Ingeniería Informática (ULL)
Gestión del Conocimiento en las Organizaciones
Fecha de subida
15 abr 2020
Categoría
practicas
Etiquetas
Prácticas - Analisis-de-Tsports.pdf
pdf
22 páginas
34
0
Prácticas - Trabajo-Final.pdf
3 páginas
32
Prácticas - Ontologia.zip
zip
17
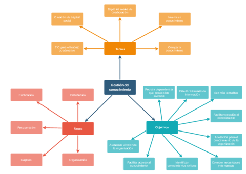
Prácticas - Mapa-Conceptual.pdf
1 página
18
Prácticas - Informe-Regional.xlsx
xlsx
15
Prácticas - Analisis-del-caso-de-estudio.pdf
21
Prácticas - Auditoria-y-mapa-de-conocimiento.pdf
20
Prácticas - Capital-Intelectual.docx
docx
14
Prácticas - Prototipo-del-proyecto.zip
10
Prácticas - Cadena-de-valor-del-conocimiento.pdf
13
Prácticas - sistemasderecomendacion.xlsx
9
Prácticas - Conocimiento-tacito-y-explicito.pdf
12
Prácticas - Valor-del-conocimiento-Frases.pdf
2 páginas
Prácticas - Ranking-Regional.pdf
11
Prácticas - Modelo-de-gestion-del-conocimiento.pdf
7