marc_donis00
ema 2 mapa mental Teoría de la gestión administrativa 3o Enfermería UIC
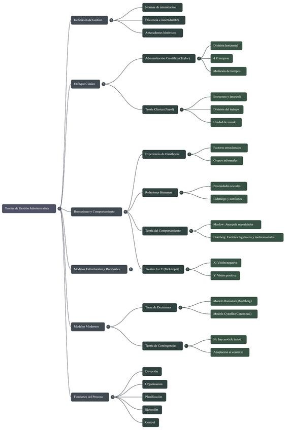
Tema-2-mapa-mental-Teoria-de-la-gestion-administrativa-3o-Enfermeria-UIC-2026.pdf
1 página
Exámenes - EXAMEN-FINAL-GESTION.docx
docx
0
Exámenes - EXAMEN-FINAL-GESTION-DEFI.pdf
pdf
15 páginas
51
4
Exámenes - Examen-gestion.pdf
4 páginas
55
Apuntes - PREGUNTAS-EXAMEN-gestion.pdf
27 páginas
45
Exámenes - Cuestionario-sobre-el-Caso-la-Caida-de-un-Paciente--Moodle-e-uic.pdf
2 páginas
1
Exámenes - cuestionario-legislacion-GESTION.docx.pdf
34
Exámenes - Examen-Gestion-Completo-Con-Soluciones.pdf
35 páginas
27
Apuntes - Cuestionario-REUSELTO-Caso-Sra.-Raku-Respuestas-y-Justificaciones-Cuidados-del-Adulto-I-3-enfermeria-UIC-2025-2026.pdf
31
Exámenes - Examen-2-Gestion-Enfermeria-Completo-Respuestas-justificadas.pdf
28 páginas
13
Apuntes - Caso-Sra-Raku.pdf
30
Exámenes - Super-Resumen-Temas-1-2-Gestion-del-Cuidado-3o-enfermeria-UIC.pdf
17 páginas
9
Apuntes - Tema-2-mapa-mental-Teoria-de-la-gestion-administrativa-3o-Enfermeria-UIC-2026.pdf
Apuntes - 5.-Tipos de enlaces e hibridacion.pdf
Apuntes - 6.-Hibridacion y geometria.pdf
Apuntes - 7.-Tipos de hibridacion.pdf
Apuntes - 8.-Ejercicio momento dipolar y patrones.pdf
0 páginas