Portada
Asignatura
Grado en Arqueología (UCM)
Gestión del Patrimonio Arqueológico
Fecha de subida
17 may 2023
Categoría
apuntes
Etiquetas
Apuntes - APUNTES-GESTION.pdf
pdf
6 páginas
53
0
Apuntes - Gestion-del-patrimonio.pdf
43 páginas
33
Apuntes - Tema-3.pdf
7 páginas
28
Apuntes - Tema-1.pdf
30
Apuntes - Apuntes-GPA.pdf
30 páginas
25
Apuntes - G.P.-arqueologico.pdf
22
Apuntes - Tema-7.pdf
5 páginas
26
1
Apuntes - Tema-4.pdf
Apuntes - Tema-5.pdf
10 páginas
Apuntes - GESTION-DEL-PATRIMONIO-ARQUEOLOGICO-1.pdf
39 páginas
18
Apuntes - Tema-6.pdf
Apuntes - Tema-8.pdf
24
Apuntes - Temas-9-y-10.pdf
4 páginas
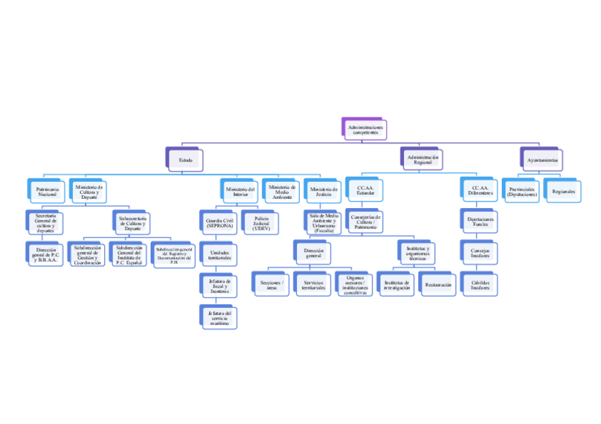
Apuntes - Esquema-Administraciones-competentes.pdf
1 página
20
Apuntes - Gestion-del-Patrimonio-Arqueologico.pdf
32 páginas
14
Exámenes - Examen-GPA.pdf
12
Apuntes - Apuntes-GPA-de-Pedro.pdf
10
Apuntes - Organigrama-Cadiz.-Gestion-de-Patrimonio.pdf
3