gabacheando
Bachillerato de Humanidades y Ciencias sociales
Vocabulario-comun-Jenofonte.pdf
2 páginas
Apuntes - 1-2-3-declinacion.pdf
pdf
34 páginas
33
1
Apuntes - Vocabulario-comun-Jenofonte.pdf
17
Apuntes - Toda-la-Gramatica-Griega.pdf
31 páginas
29
0
Apuntes - Preposiciones.pdf
1 página
11
Apuntes - Verbos-tematicos-luw-y-contractos--formas-no-personales.pdf
4 páginas
9
Apuntes - Casos-sintaxis-y-construcciones.pdf
6 páginas
19
Apuntes - El-aoristo.pdf
18
Apuntes - El-adjetivo.pdf
3 páginas
7
Apuntes - Pronombres.pdf
4
Apuntes - Generalidades-del-verbo-griego.pdf
8
Apuntes - Verbo-emi-eimi.pdf
6
Apuntes - Poesía Lírica.pdf
5 páginas
Apuntes - El teatro.pdf
Apuntes - La épica.pdf
Apuntes - La historiografía.pdf
2
Apuntes - Los géneros literarios.pdf
3
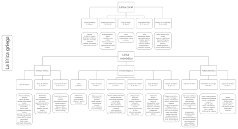
Apuntes - esquema-lirica.png
png
Apuntes - Esquema-resumen-lirica.png
Apuntes - https://www.memorizar.com/tarjetas/aoristo-radical-tematico-11832325
link