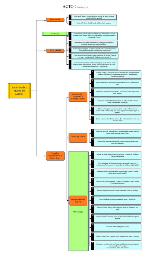
escenas-actos-psicosis.pdf

Anónimo

Apuntes guión

11 archivos·

el-personaje.pdf

5 páginas

dimensiones-narrativas.pdf

8 páginas

guion.pdf

5 páginas

mundos-de-ficcion.pdf

4 páginas

Narracion-seriada.pdf

4 páginas

CAIDA-Y-REDENCION-DE-ANAKIN.pdf

1 página

ARCO-DE-TRANSFORMACION-DAENERYS-Y-JON.pdf

1 página

ROBERT.pdf

1 página

actos-unico-testigotrama-y-subtrama.pdf

1 página

NED.pdf

1 página

escenas-actos-psicosis.pdf

3 páginas

content_copy

Archivos recomendados