Todo
Apuntes
Exámenes
chevron_left
chevron_right

apuntes

-

RESÚMENES ONCO

He publicado nuevos apuntes de 4º Hematología y Oncología: RESÚMENES ONCO

CANCERES-GINECOLOGICOS-CERVIX-ENDOMETRIO-Y-UTERO.pdf
Ca-de-MAMA.pdf
Ca-de-PROSTATA.pdf
Ca-vejiga.pdf
CA-DE-PULMON.pdf
CANCER-RENAL.pdf

He publicado nuevos apuntes de 4º Hematología y Oncología: Conceptos-clave-medplus-oncologia.pdf

4 páginas

He publicado nuevos apuntes de 4º Hematología y Oncología: Conceptos-clave-Medplus-hemato.pdf

19 páginas

apuntes

-

Resumenes onco

El cancer de pulmon sirve para neumologia también, el de prostata y vejiga para urología y el CCR para digestivo

CANCER-DE-MAMA.pdf
TEMA-14-cancer-CCR.pdf
TEMA-17-cancer-prostata-y-vejiga.pdf
cancer-de-pulmon.pdf

apuntes

-

HEMATO APUNTES

He publicado nuevos apuntes de 4º Hematología y Oncología: HEMATO APUNTES

ANEMIAS-MEGALOBLASTICAS.pdf
ANEMIAS-POR-TRANSTORNOS-DEL-HIERRO.pdf
NEOPLASIAS-MIELOPROLIFERATIVAS-CRONICAS.pdf
APLASIAS-MEDULARES.pdf
SINDROMES-MIELODISPLASICOS.pdf
TALASEMIAS-Y-ANEMIA-FALCIFORME.pdf

apuntes

-

ONCO APUNTES

He publicado nuevos apuntes de 4º Hematología y Oncología: ONCO APUNTES

CANCER-CABEZA-Y-CUELLO.pdf
CA-DE-MAMA.pdf
CANCER-COLORRECTAL.pdf
CANCER-GINECOLOGICO.pdf
CANCER-TESTICULAR-Y-PROSTATA.pdf
TUMORES-ESOFAGICOS-y-GASTRICOS.pdf

apuntes

-

HEMATO - HUF

He publicado nuevos apuntes de 4º Hematología y Oncología: HEMATO - HUF

T1-ANEMIA-FERROPENICA-Y-ANEMIAS-RELACIONADAS-CON-ALT-EN-METAB-DEL-HIERRO.pdf
T2-ANEMIAS-MACROCITICAS.pdf
T3-ANEMIAS-HEMOLITICAS.pdf
T4-ANEMIA-APLASICA.pdf
T5-HEMOGLOBINOPATIAS.pdf
T7-TROMBOPATIAS.pdf

apuntes

-

ONCOLOGÍA - HUF

He publicado nuevos apuntes de 4º Hematología y Oncología: ONCOLOGÍA - HUF

T1-BIOLOGIA-TUMORAL.-PROLIFERACION-TUMORAL.-PROCESO-DE-METASTASIS..pdf
T2-CARCINOGENESIS.-ETIOPATOGENIA-DEL-CANCER..pdf
T3.-EPIDEMIOLOGIA.-FR.-PREVENCION-PRIMARIA.pdf
T4-DIAGNOSTICO-PRECOZ-EN-CANCER.-PROGRAMAS-DE-CRIBADO.pdf
T5.-DOLOR-INFECCIONES-Y-SD-PARANEOPLASICO.pdf
T6-TRATAMIENTO-CONTRA-EL-CANCER.-PRINCIPIOS-GENERALES.-MANEJO-DE-TOXICIDAD..pdf

apuntes

-

Oncología

He publicado nuevos apuntes de 4º Hematología y Oncología: Oncología

1.-Biologia-tumoral.pdf
2.-Patogenia-del-cancer.-Carcinogenesis-quimica-fisica-y-viral..pdf
3.-Epidemiologia.-Prevencion-primaria..pdf
4.-Diagnostico-precoz.-Programas-de-cribado..pdf
5.-Diagnostico-Nosologico.-Diagnostico-de-Extension-y-estadificacion.-Factores-Pronosticos-y-predictivos..pdf
6.-Tratamiento-Multidisciplinario-del-cancer.-Cirugia.-Radioterapia.-Evaluacion-de-respuesta..pdf

apuntes

-

Esquema TRATAMIENTOS

He publicado nuevos apuntes de 4º Hematología y Oncología: Esquema TRATAMIENTOS

Esquema-Tto-ca-ginecologico.pdf
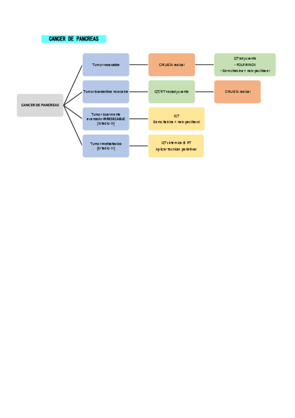
Esquema-Tto-ca-pancreas.pdf
Esquema-Tto-ca-pulmon-microcitico.pdf
Esquema-Tto-ca-pulmon-no-microcitico.pdf
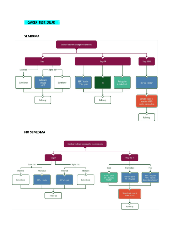
Esquema-Tto-ca-testicular.pdf
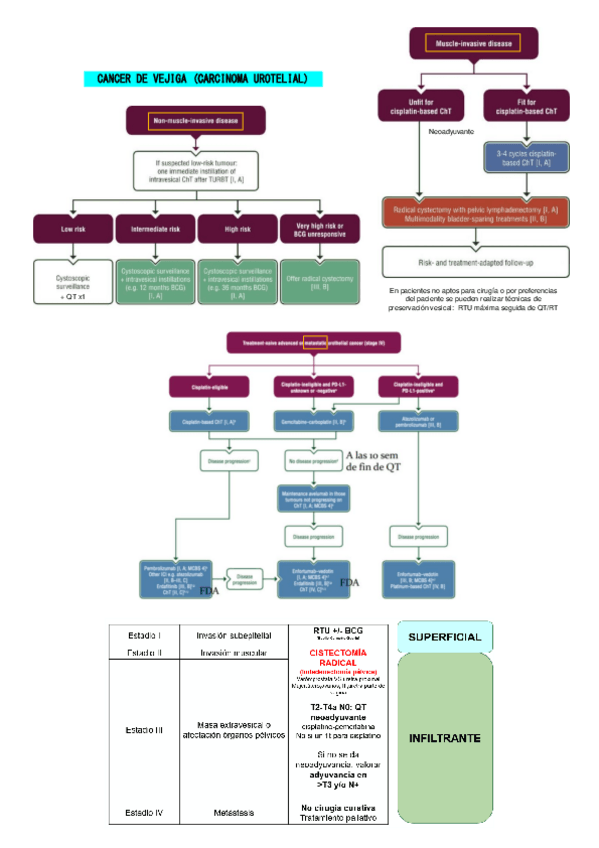
Esquema-Tto-ca-vejiga.pdf

He publicado nuevos apuntes de 4º Hematología y Oncología: Tema-21.-Aproximacion-a-la-Inmuno-Oncologia.pdf

12 páginas

He publicado nuevos apuntes de 4º Hematología y Oncología: Tema-19.-Tumores-de-los-tejidos-de-sosten.pdf

18 páginas

He publicado nuevos apuntes de 4º Hematología y Oncología: Tema-20.-Consejo-genetico-y-cancer-hereditario.pdf

19 páginas

He publicado nuevos apuntes de 4º Hematología y Oncología: Tema-17b.-Tumores-testiculares.pdf

11 páginas

He publicado nuevos apuntes de 4º Hematología y Oncología: Tema-18.-Tumores-de-cabeza-y-cuello.pdf

19 páginas

He publicado nuevos apuntes de 4º Hematología y Oncología: Tema-17a-Tumores-genitourinarios.pdf

7 páginas

He publicado nuevos apuntes de 4º Hematología y Oncología: Tema-16.-Cancer-de-ovario-y-utero.pdf

14 páginas

He publicado nuevos apuntes de 4º Hematología y Oncología: Tema-15.-Cancer-gastrico-de-pancreas-y-de-esofago.pdf

11 páginas

He publicado nuevos apuntes de 4º Hematología y Oncología: Tema-13b.-Tto-del-cancer-de-pulmon.pdf

9 páginas

He publicado nuevos apuntes de 4º Hematología y Oncología: Tema-14.-Cancer-de-colon-y-recto.pdf

14 páginas

He publicado nuevos apuntes de 4º Hematología y Oncología: Tema-12b.-Cancer-de-mama-tratamiento.pdf

8 páginas

He publicado nuevos apuntes de 4º Hematología y Oncología: Tema-13a.-Cancer-de-pulmon.pdf

6 páginas

He publicado nuevos apuntes de 4º Hematología y Oncología: Tema-12.-Cancer-de-mama.pdf

11 páginas

He publicado nuevos apuntes de 4º Hematología y Oncología: Tema-11.-Los-cuidados-paliativos-en-el-enfermo-con-cancer.pdf

7 páginas

He publicado nuevos apuntes de 4º Hematología y Oncología: Tema-10.-Dolor-infecciones-y-sindrome-paraneoplasicos.pdf

9 páginas

He publicado nuevos apuntes de 4º Hematología y Oncología: Tema-9.-Urgencias-oncologicas.pdf

20 páginas

He publicado nuevos apuntes de 4º Hematología y Oncología: Tema-7.-Tratamientos-contra-el-cancer.pdf

11 páginas

He publicado nuevos apuntes de 4º Hematología y Oncología: Tema-8.-Hormonoterapia.pdf

11 páginas

He publicado nuevos apuntes de 4º Hematología y Oncología: Tema-6.-Tratamiento-multidisciplinar-del-cancer.-Cirugia.-Radioterapia.-Evaluacion-de-la-respuesta.pdf

8 páginas

He publicado nuevos apuntes de 4º Hematología y Oncología: Tema-5.-Diagnostico-y-estudio-extension-del-cancer.-Factores-pronosticos-y-predictivos.pdf

7 páginas

He publicado nuevos apuntes de 4º Hematología y Oncología: Tema-4.-Diagnostico-precoz-en-cancer-y-programas-de-cribado.pdf

13 páginas

He publicado nuevos apuntes de 4º Hematología y Oncología: Tema-3.-Epidemiologia-del-cancer.-Factores-de-riesgo.-Prevencion-primaria.pdf

20 páginas

He publicado nuevos apuntes de 4º Hematología y Oncología: Tema-2.-Carcinogenesis.pdf

16 páginas

He publicado nuevos apuntes de 4º Hematología y Oncología: Tema-1.-Biologia-tumoral.pdf

18 páginas

He publicado nuevos apuntes de 4º Hematología y Oncología: S4.-Tumor-de-origen-desconocido.pdf

19 páginas

He publicado nuevos apuntes de 4º Hematología y Oncología: Sx.-Manejo-del-dolor-oncologico.pdf

12 páginas

He publicado nuevos apuntes de 4º Hematología y Oncología: S1-Cancer-de-mama.pdf

10 páginas

He publicado nuevos apuntes de 4º Hematología y Oncología: Tema-18.-Manifestaciones-hematologicas-de-las-enfermedades-sistemicas-y-patologia-de-la-fagocitosis..pdf

24 páginas

He publicado nuevos apuntes de 4º Hematología y Oncología: Tema-17.-Trasplante-de-progenitores-hematopoyeticos.pdf

12 páginas

He publicado nuevos apuntes de 4º Hematología y Oncología: Tema-16-Enfermedades-de-las-celulas-plasmaticas.pdf

16 páginas

He publicado nuevos apuntes de 4º Hematología y Oncología: Tema-14.-Enfermedad-de-Hodgkin-y-no-Hodkin.-Linfomas-T.pdf

18 páginas

He publicado nuevos apuntes de 4º Hematología y Oncología: Tema-13-Leucemias-agudas.pdf

9 páginas

He publicado nuevos apuntes de 4º Hematología y Oncología: Tema-12.-Sindromes-mielodisplasicos.pdf

6 páginas

He publicado nuevos apuntes de 4º Hematología y Oncología: Tema-11b-.-Sindromes-linfoproliferativos-PH-negativos.pdf

17 páginas

He publicado nuevos apuntes de 4º Hematología y Oncología: Tema-10-Tratamientos-antiplaquetarios-anticoagulantes-y-fibrinoliticos.pdf

12 páginas

He publicado nuevos apuntes de 4º Hematología y Oncología: Tema-11.-Sd-mieloproliferativos-cronicos.-LMC.pdf

14 páginas

He publicado nuevos apuntes de 4º Hematología y Oncología: Tema-8-Coagulopatias-congenitas.pdf

19 páginas

He publicado nuevos apuntes de 4º Hematología y Oncología: Tema-7.-Alteraciones-plaquetarias.pdf

17 páginas

He publicado nuevos apuntes de 4º Hematología y Oncología: Tema-6B.-Transfusion.pdf

13 páginas

He publicado nuevos apuntes de 4º Hematología y Oncología: Tema-6.-Inmunohematologia.pdf

15 páginas

He publicado nuevos apuntes de 4º Hematología y Oncología: Tema-5.-Hemoglobinopatias.pdf

23 páginas

He publicado nuevos apuntes de 4º Hematología y Oncología: Tema-4.-Insuficiencias-medulares-Aplasia-medular-y-HPN.pdf

14 páginas

He publicado nuevos apuntes de 4º Hematología y Oncología: Tema-3-Anemias-hemoliticas.pdf

18 páginas

He publicado nuevos apuntes de 4º Hematología y Oncología: Tema-2.-Anemias-macrociticas.pdf

7 páginas

He publicado nuevos apuntes de 4º Hematología y Oncología: Tema-1.-Trastornos-del-metabolismo-del-hierro.pdf

20 páginas

apuntes

-

Resúmenes Onco

He publicado nuevos apuntes de 4º Hematología y Oncología: Resúmenes Onco

Tema-1.-Ideas-clave-biologia-tumoral.pdf
Tema-2.-Carcinogenos.pdf
Tema-3.-Epidemiologia-del-cancer.pdf
Tema-4.-Prevencion-primaria-y-secundaria-cribados.pdf
Tema-7.-Tabla-farmacos-QT.pdf
Tema-8.-Tabla-farmacos-HORMONAS-E-INMUNOTERAPIA.pdf

He publicado nuevos apuntes de 4º Hematología y Oncología: ANEMIAS.pdf

5 páginas

apuntes

-

RESÚMENES ONCO

He publicado nuevos apuntes de 4º Hematología y Oncología: RESÚMENES ONCO

CABEZA-Y-CUELLO--MELANOMA.pdf
CANCER-DE-PULMON.pdf
COSAS-BLOQUE-GENERAL-ONCO.pdf
GLOBOCAN.pdf
TUMORES-GERMINALES-TESTICULARES.pdf
TUMORES-GINECOLOGICOS.pdf

apuntes

-

Resúmenes onco

He publicado nuevos apuntes de 4º Hematología y Oncología: Resúmenes onco

TEMA-12.-CA-DE-MAMA.pdf
TEMA-13.-CA-DE-PULMON.pdf
TEMA-16.-CANCER-DE-OVARIO-Y-UTERO.pdf
TEMA-15.-CANCER-DE-PANCREAS.pdf
TEMA-10.-Dolor-infecciones-y-sd-paraneoplasicos.pdf
TEMA-01-09.pdf
Anónimo

@Anónimo

He publicado nuevos apuntes de 4º Hematología y Oncología: Importante-examen-serie-roja.pdf

1 página