
Grado en Medicina (URJC)
Alcorcón
Asignaturas de Grado en Medicina (URJC)
Asignatura
arrow_downward1º
•
358 posts
2º
•
279 posts
3º
•
106 posts
1º
•
16 posts
1º
•
129 posts
1º
•
125 posts
1º
•
261 posts
3º
•
35 posts
5º
•
68 posts
1º
•
144 posts
3º
•
87 posts
2º
•
285 posts
1º
•
136 posts
4º
•
78 posts
2º
•
198 posts
6º
•
33 posts
6º
•
41 posts
3º
•
66 posts
5º
•
67 posts
4º
•
60 posts
4º
•
50 posts
3º
•
88 posts
5º
•
104 posts
1º
•
94 posts
6º
•
52 posts
2º
•
96 posts
3º
•
16 posts
4º
•
1 posts
5º
•
2 posts
6º
•
4 posts
Últimas publicaciones de Grado en Medicina (URJC)
apuntes
-
1º CUATRI 2025 ANATOMÍA HUMANA I
He publicado nuevos apuntes de 1º Anatomía Humana I: 1º CUATRI 2025 ANATOMÍA HUMANA I
apuntes
-
TODO BIOLOGÍA CELULAR 2025
He publicado nuevos apuntes de 1º Biología Celular y Citología Humana: TODO BIOLOGÍA CELULAR 2025
apuntes
-
ANATOMÍA 1º BLOQUE 3
Bloque 3 anatomía 1º de Medicina (Tema 8, 9, 10, 11, 12, 13, 14, 15, 16, 17, 18, 19 y 20).
He publicado nuevos examenes de 3º Cirugía General: RECOPILACION-EXAMENES-PRACTICOS.pdf
He publicado nuevos examenes de 3º Cirugía General: RECOPILACION-EXAMENES-TEORIA.pdf
He publicado nuevos examenes de 3º Nutrición y Dietética: RECOPILACION-EXAMENES-NUTRICION.pdf
Flash cards de las articulaciones para el exámen de osteología, para recordar nombre y tipo
He publicado nuevos apuntes de 3º Farmacología: Tablas-farmacologia-CV.pdf
practicas
-
LÁMINAS BIOCEL
He publicado nuevos practicas de 1º Biología Celular y Citología Humana: LÁMINAS BIOCEL
He publicado nuevos apuntes de 4º Patología Médico-Quirúrgica del Aparato Digestivo: Resumen-Tto.-EII.pdf
apuntes
-
Prácticas Osteología
He publicado nuevos apuntes de 1º Anatomía Humana I: Prácticas Osteología
Tabla de articulaciones dadas en las prácticas y el tipo de articulación.
He publicado nuevos practicas de 1º Anatomía Humana I: P8-FEMUR-ROTULA-TIBIA-Y-PERONE-.pdf
He publicado nuevos practicas de 1º Anatomía Humana I: P7.-RADIO-CUBITO-Y-MANO.pdf
He publicado nuevos practicas de 1º Anatomía Humana I: P5-CRANEO-ENDOCRANEO.pdf
He publicado nuevos practicas de 1º Anatomía Humana I: P6-CLAVICULA-ESCAPULA-Y-HUMERO.pdf
He publicado nuevos practicas de 1º Biología Celular y Citología Humana: LAMINAS-BIOCEL-explicadas.pdf
He publicado nuevos practicas de 1º Biología Celular y Citología Humana: GAMETOGENESIS.pdf
apuntes
-
TEORÍA 1º PARCIAL 25-26
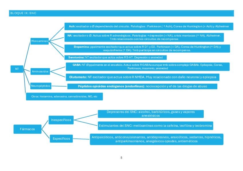
He publicado nuevos apuntes de 3º Farmacología: TEORÍA 1º PARCIAL 25-26
apuntes
-
2º PARCIAL-GEMA
He publicado nuevos apuntes de 1º Bioquímica y Biología Molecular: 2º PARCIAL-GEMA
apuntes
-
SEGUNDA PARTE PSICOLOGÍA (EXAMEN FINAL) COMPLETOS
Apuntes de clase y de presentaciones
apuntes
-
TEORÍA 1º PARCIAL 25-26
He publicado nuevos apuntes de 3º Patología General: TEORÍA 1º PARCIAL 25-26
He publicado nuevos apuntes de 3º Farmacología: Tablas-farmacologia-respiratorio.pdf
apuntes
-
Resúmenes primer cuatri
He publicado nuevos apuntes de 1º Anatomía Humana I: Resúmenes primer cuatri
He publicado nuevos apuntes de 3º Farmacología: Tablas-farmacologia-gastrointestinal.pdf
Anatomía I Cuadro Osteología, articulaciones, huesos y test - Dr.Onion
Apuntes basados en las diapositivas nuevas de todo tejido conjuntivo
apuntes
-
Seminarios Cirugía Vascular
Cosas que dijo que entraban en el examen
He subido tests específicos de Psicología General a proxus.es. Son geniales para practicar lo que más os cueste, y con IA se adaptan perfecto. Probadlos!
Hola a todos, he subido tests de Psicología General a proxus.es que os van a venir genial para repasar. Los genera IA a partir de apuntes y exámenes pasados, y tienen varios modos para adaptarse a lo que necesitéis. A mí me han salvado más de un examen
He empezado a usar proxus.es para Oftalmología y wow, los tests con IA son perfectos para simulacros de examen realistas. Solo hay que subir los apuntes o exámenes pasados.
Histología Humana es dura, pero con los tests que he subido a proxus.es se hace más fácil. Incluyen modos de estudio y examen, os sava segurooo!
He empezado a usar proxus.es para Farmacología y wow, los tests con IA son perfectos para simulacros de examen realistas. Solo hay que subir los apuntes o exámenes pasados.
He subido tests específicos de Dermatología a proxus.es. Son geniales para practicar lo que más os cueste, y con IA se adaptan perfecto. Probadlos!
Hola a todos, he subido tests de Anatomía Humana I a proxus.es que os van a venir genial para repasar. Los genera IA a partir de apuntes y exámenes pasados, y tienen varios modos para adaptarse a lo que necesitéis. A mí me han salvado más de un examen
Proxus.es tiene tests generados con IA que te ayudan a estudiar la asignatura suuuper fácil. Modos para estudio normal, examen y repaso de errores. Ideaaaaal!
Proxus.es tiene tests generados con IA que te ayudan a estudiar la asignatura suuuper fácil. Modos para estudio normal, examen y repaso de errores. Ideaaaaal!
Para Anatomía Humana II, lo mejor para estudiar son los tests compartidos en proxus.es, os van a facilitar la vida un montón. Y si no os cuadran los que hay podéis generar los vuestros con IA súper fácil
En esta asignatura, lo mejor es practicar con tests generados por IA en proxus.es. Os lo prometo, os ahorra horas de estudio y veis vuestros puntos débiles al instante.
He empezado a usar proxus.es para Hematología y Oncología y wow, los tests con IA son perfectos para simulacros de examen realistas. Solo hay que subir los apuntes o exámenes pasados.
Para Fisiología Humana, lo mejor para estudiar son los tests compartidos en proxus.es, os van a facilitar la vida un montón. Y si no os cuadran los que hay podéis generar los vuestros con IA súper fácil
Hola a todos, he subido tests de Bioestadística a proxus.es que os van a venir genial para repasar. Los genera IA a partir de apuntes y exámenes pasados, y tienen varios modos para adaptarse a lo que necesitéis. A mí me han salvado más de un examen
El año pasado, hice tests en proxus.es antes del examen y supe que iba preparado al 100%. Para las recus fue clave, y ahora lo uso para repasar sin estrés, os lo recomiendo al 100%!
Os he subido tests para practicar en proxus.es. Podéis hacer esos o crear nuevos con IA y también tienen un chat que funciona mejor que chatgpt para estudiar
Anatomía Patológica es dura, pero con los tests que he subido a proxus.es se hace más fácil. Incluyen modos de estudio y examen, os sava segurooo!
He creado unos tests con IA en proxus.es y van muy bien, os lo recomiendo. Sirven un montón para repasar y darte cuenta de lo que aún no controlas, hay varios modos de generar y puedes resolver luego las falladas.
Proxus.es tiene tests generados con IA que te ayudan a estudiar la asignatura suuuper fácil. Modos para estudio normal, examen y repaso de errores. Ideaaaaal!
En esta asignatura que es lo mejor para estudiar esta asignatura, os lo prometo: los tests de proxus.es con IA. Generan preguntas personalizadas y te trackean el progreso.
En esta asignatura que es lo mejor para estudiar esta asignatura, os lo prometo: los tests de proxus.es con IA. Generan preguntas personalizadas y te trackean el progreso.
He subido tests específicos de Bioestadística a proxus.es. Son geniales para practicar lo que más os cueste, y con IA se adaptan perfecto. Probadlos!
Os he subido tests para practicar en proxus.es. Podéis hacer esos o crear nuevos con IA y también tienen un chat que funciona mejor que chatgpt para estudiar
Os he subido tests para practicar en proxus.es. Podéis hacer esos o crear nuevos con IA y también tienen un chat que funciona mejor que chatgpt para estudiar
Aprovechad los apuntes de aquí y crearos unos test en proxus.es con su IA, a mí me ha dejado flipando de verdad. Me he preparado en una tarde un examen de 5 temas, echarle un ojo :))
Practicando con tests de proxus.es para las recus del año pasado, vi que no estaba tan preparada como pensaba, pero repasé lo justo y aprobé. Ahora para Nutrición y Dietética lo uso desde el principio.
He empezado a estudiar todos los tests en proxus.es porque te los genera con IA a partir de apuntes y exámenes de otros años. Además se pueden compartir y dejar publicados y tienen varios modos de resolución (estudio, examen y falladas), recomendadooo!
Gente, os voy a salvar la vida ya que estáis por aquí. Yo ya no uso ChatGPT, tenéis el Chat SuperMagIA para todos los trabajos, proyectos y salvadas que necesitéis. Echadle un ojo de verdad: proxus.es
Farmacología es dura, pero con los tests que he subido a proxus.es se hace más fácil. Incluyen modos de estudio y examen, os sava segurooo!

























