Isabel-II-3.pdf

Meteorito03

Esquemas-Resumen Bloques 1 y 2

16 archivos·

Bachillerato de Ciencias y Tecnología

Carlos-III.pdf

1 página

Carlos-II.pdf

1 página

Felipe-V.pdf

1 página

Felipe-III.pdf

1 página

Carlos-IV-2.pdf

1 página

Felipe-II.pdf

1 página

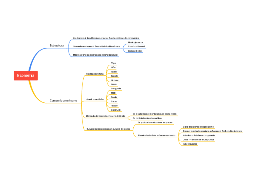
Economia-T6.pdf

1 página

Carlos-I.pdf

1 página

Colonizacion-de-America.pdf

1 página

Carlos-IV-1.pdf

1 página

Fernando-VII.pdf

1 página

Isabel-II-1.pdf

1 página

Reyes-Catolicos.pdf

1 página

Isabel-II-2.pdf

1 página

Isabel-II-3.pdf

1 página

FelipeIV.pdf

1 página

content_copy

Archivos recomendados