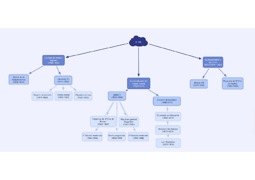
0-Esquema-visual-S.XIX.pdf

futuros_10s

Historia 2ºbach - S.XIX

8 archivos·

0-v.-Esquema-de-constituciones.pdf

1 página

2-La-construccion-del-estado-liberal.pdf

23 páginas

0-Esquema-general-s.XIX.pdf

1 página

0-partido-moderado--progresista-diferencias.pdf

1 página

1-Crisis-del-antiguo-regimen.pdf

13 páginas

3.1-La-Restauracion-y-su-crisis.pdf

11 páginas

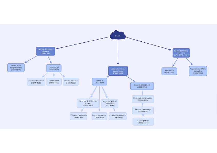
0-Esquema-visual-S.XIX.pdf

1 página

General-Historia-de-Espana.pdf

4 páginas

content_copy

Archivos recomendados