Portada
Asignatura
Doble Grado en Administración y Dirección de Empresas e Ingeniería Civil (UGR)
Historia del Desarrollo Económico Mundial Contemporáneo
Fecha de subida
04 jun 2024
Categoría
apuntes
Etiquetas
Apuntes - historia-todos-temas.pdf
pdf
32 páginas
46
1
Apuntes - T3-La-expasion-de-la-economia-internacional-1870-1914.pdf
6 páginas
70
0
Apuntes - T4-La-fluctuaciones-economicas-durante-la-etapa-de-entreguerras.pdf
13 páginas
61
Apuntes - T1-El-origen-del-crecimiento-moderno-iniciado-en-Inglaterra.pdf
38
Apuntes - T2-La-difusion-de-la-industrializacion.pdf
5 páginas
29
Apuntes - Resumen-Temas-1-3.docx
docx
7
Apuntes - Tema-1-historia.pdf
7 páginas
8
Trabajos - MapaTolRAfaPractica3.pdf
1 página
Apuntes - Tema-5.pdf
Trabajos - Rev.pdf
9
Trabajos - PRACTICA4Rafa.pdf
6
Trabajos - Crisis-mundial-de-1929.pdf
Trabajos - Globalizacion-y-TrabajoRafaelLuqueframit.pdf
Apuntes - Tema-4.pdf
11
Trabajos - GlobalizacionRafaelLuqueGIIADE.pdf
5
Apuntes - Tema-6.pdf
3 páginas
4
Trabajos - ObsolescenciaProgramadaRafaelLuqueFramitGIIADE.pdf
Apuntes - Temas-1-y-2-El-origen-del-crecimiento-moderno.pdf
2 páginas
Apuntes - historia1y2.pdf
4 páginas
13
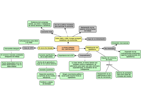
Trabajos - La-Edad-Dorada-del-Capitalismo.pdf