Anónimo
CRISIS-Y-CONFLICTOS-ARMADOS-DURANTE-LA-GUERRA-FRIA-CONFLICTOS-ASIATICOS-RESUMEN-HISTORIA-DEL-MUNDO-CONTEMPORANEO.pdf
1 página
Apuntes - LA-GUERRA-FRIA-Historia-del-mundo-contemporaneo-Vocabulario.pdf
pdf
2 páginas
23
0
Apuntes - 2º Guerra Mundial (Historia del mundo contemporáneo) - Vocabulario.pdf
16
2
Apuntes - LA-GRAN-DEPRESION-DE-1929-CONSECUENCIAS-HISTORIA-DEL-MUNDO-CONTEMPORANEO.pdf
5
Apuntes - EL-FASCISMO-ITALIANO-INTRODUCCION-RESUMEN-HISTORIA-DEL-MUNDO-CONTEMPORANEO.pdf
3
Apuntes - HITLER-EN-EL-PODER-CAMINO-AL-TOTALITARISMO-RESUMEN-HISTORIA-DEL-MUNDO-CONTEMPORANEO.pdf
1
Apuntes - QUE-ES-LA-GUERRA-FRIA-RESUMEN-HISTORIA-DEL-MUNDO-CONTEMPORANEO.pdf
8
Apuntes - EL-TOTALITARISMO-SOVIETICO-RESUMEN-EL-REGIMEN-ESTALINISTA-HISTORIA-DEL-MUNDO-CONTEMPORANEO.pdf
11
Apuntes - COMO-CONSIGUIO-EL-PARTIDO-NAZI-LLEGAR-AL-PODER-RESUMEN-HISTORIA-DEL-MUNDO-CONTEMPORANEO.pdf
Apuntes - EL-ESTABLECIMIENTO-DEL-REGIMEN-NAZI-RESUMEN-HISTORIA-DEL-MUNDO-CONTEMPORANEO.pdf
Apuntes - LA-NAZIFICACION-DE-ALEMANIA-AUTARQUIA-Y-REARME-RESUMEN-HISTORIA-DEL-MUNDO-CONTEMPORANEO.pdf
Apuntes - Que-pretendia-el-proyecto-racial-del-partido-nazi-RESUMEN-HISTORIA-DEL-MUNDO-CONTEMPORANEO.pdf
Apuntes - FASCISMO-ITALIANO-DIRIGISMO-ECONOMICO-Y-CONTROL-SOCIAL-RESUMEN-HISTORIA-DEL-MUNDO-CONTEMPORANEO.pdf
Apuntes - EL-FASCISMO-ITALIANO-LA-TOMA-DEL-PODER-RESUMEN-HISTORIA-DEL-MUNDO-CONTEMPORANEO.pdf
Apuntes - UN-MUNDO-BIPOLAR-LA-FORMACION-DE-BLOQUES-ANTAGONICOS-LA-PARTICION-DE-EUROPA-RESUMEN-HISTORIA-DEL-MUNDO-CONTEMPORANEO.pdf
Apuntes - CRISIS-Y-CONFLICTOS-ARMADOS-DURANTE-LA-GUERRA-FRIA-CRISIS-DE-LOS-MISILES-CUBA-RESUMEN-HISTORIA-DEL-MUNDO-CONTEMPORANEO.pdf
Apuntes - UN-MUNDO-BIPOLAR-LOS-ORIGENES-DE-LA-DISTENSION-INTERNACIONAL-Y-NUEVA-DIPLOMANCIA-INTERNACIONAL-RESUMEN-HISTORIA-DEL-MUNDO-CONTEMPORANEO.pdf
Apuntes - UN-MUNDO-BIPOLAR-LA-COEXISTENCIA-PACIFICA-EL-RETORNO-A-LA-GUERRA-FRIA-RESUMEN.pdf
Apuntes - CRISIS-Y-CONFLICTOS-ARMADOS-DURANTE-LA-GUERRA-FRIA-CONFLICTOS-ASIATICOS-RESUMEN-HISTORIA-DEL-MUNDO-CONTEMPORANEO.pdf
Apuntes - LA-LITERATURA-BARROCA-FELIX-LOPE-DE-VEGA-RESUMEN.pdf
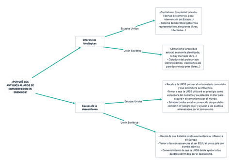
Apuntes - UN-MUNDO-BIPOLAR-POR-QUE-LOS-ANTIGUOS-ALIADOS-SE-CONVIERTIERON-EN-ENEMIGOS-RESUMEN-HISTORIA-DEL-MUNDO-CONTEMPORANEO.pdf