Portada
Asignatura
Doble Grado en Historia e Historia del Arte (UCO)
Historia Medieval de España
Fecha de subida
19 dic 2024
Categoría
apuntes
Información
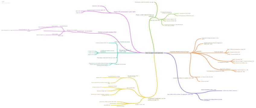
Esquema Tema 9
Etiquetas
Apuntes - tema-2-medieval-espana.pdf
pdf
8 páginas
65
0
Apuntes - tema-7-medieval.pdf
6 páginas
72
Apuntes - Tema-3-mis-apuntes.pdf
63
1
Apuntes - Tema-1-historia-medieval-espana.pdf
81
Apuntes - tema-9-medieval-espana.pdf
12 páginas
52
Apuntes - tema-8-mio.pdf
71
Apuntes - tema-5.pdf
9 páginas
61
Apuntes - El-siglo-XII.pdf
7 páginas
53
Apuntes - t6-medieval-espana-1.pdf
54
Apuntes - Tema-10.pdf
34
Apuntes - HISTORIA-MEDIEVAL-DE-ESPANA-PRIMERA-PARTE.pdf
35 páginas
26
2
Apuntes - Tema8ElreinadodelosReyesCatlicos1474-1516.pdf
1 página
10
Apuntes - T7.pdf
14 páginas
5
Apuntes - T6.pdf
6
Apuntes - T2-Medieval.pdf
Apuntes - T1-Medieval.pdf
4 páginas
Apuntes - LaestructuradelasociedadsiglosXI-XV.pdf
Apuntes - Tema7LossiglosXIVyXV1300-1474.pdf
Apuntes - Tema6ElsigloXIIIlasgrandesconquistasterritoriales.pdf
Apuntes - T3-Medieval.pdf
Información
Esquema Tema 9