Carlarinpa
Bachillerato de Humanidades y Ciencias sociales
franquismo.docx
Apuntes - franquismo.docx
docx
27
0
Apuntes - Restauracio-Borbonica.docx
14
Apuntes - EL-FRANQUISME.docx
Apuntes - Adobe-Scan-Apr-23-2026-1.pdf
pdf
8 páginas
9
Apuntes - tema-7.docx
4
Apuntes - Resum-historia-Documents-de-Google.pdf
21 páginas
Apuntes - Apunts-II-Republica-Documents-de-Google.pdf
22 páginas
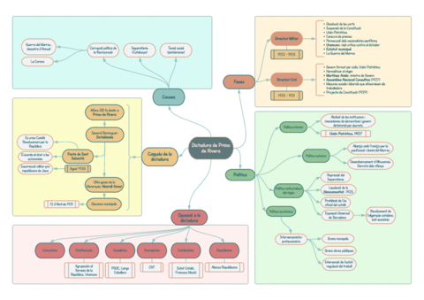
Apuntes - Dictadura-de-Primo-de-Rivera-2.pdf
1 página
Apuntes - Franquisme-I.pdf
Apuntes - Franquisme-II.pdf
Apuntes - Guerra-Civil-Espanyola.pdf
2
Apuntes - Transicio-democracia-i-autonomia.pdf
Apuntes - Bienni-Reformista-2.pdf
5 páginas
Apuntes - Triomf-del-front-popular.pdf
2 páginas
Apuntes - Bienni-Conservador-2.pdf
Apuntes - Apunts2aRepEspanyola.pdf
16 páginas
Apuntes - Guerra-Civil-1-Documents-de-Google.pdf
15 páginas
Apuntes - Resum-introduccio.doc
doc