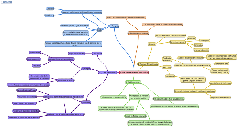
Ideologías Políticas
Todo
Exámenes
chevron_left
chevron_right
examenes
-
Preguntas de examen resueltas
He publicado nuevos examenes de 5º Ideologías Políticas: Preguntas de examen resueltas
¡Estás al día!
Has visto todos los archivos
examenes
-
Preguntas de examen resueltas
He publicado nuevos examenes de 5º Ideologías Políticas: Preguntas de examen resueltas
¡Estás al día!
Has visto todos los archivos