chevron_left
chevron_right
Todo
Apuntes
Ejercicios
Exámenes
Prácticas
publication
Trabajos
chevron_left
chevron_right

examenes

-

Exámenes

He publicado nuevos examenes de 2º Informática Industrial I: Exámenes

Parcial-2-G29-problema-solarsystem.pdf
parcial-2-G29cuestiones-enunciado.pdf
Parcial1parte122-23G21solucion.pdf
Parcial1parte222-23G21solucion.pdf
Parcial2parte122-23G21solucion.pdf
Parcial2parte222-23G21solucion.pdf

He publicado nuevos apuntes de 2º Informática Industrial I: Apuntes-informatica.pdf

9 páginas

He publicado nuevos apuntes de 2º Informática Industrial I: APUNTES-TODO-INFORMATICA-INDUSTRIAL.pdf

4 páginas

apuntes

-

Apuntes informática industrial

He publicado nuevos apuntes de 2º Informática Industrial I: Apuntes informática industrial

1-P.O.O-punteros-referencias-y-clasesUML-creacion-y-destruccion-encapsulamiento.pdf
2-Clases-herencia.pdf
3-Polimorfismo-y-virtualidad.pdf
4-Sobrecarga-de-operadores.pdf
5-Plantillas-ficheros.pdf
6-Excepciones.pdf

apuntes

-

Teoría academia (parcial 1)

He publicado nuevos apuntes de 2º Informática Industrial I: Teoría academia (parcial 1)

T1-UML.pdf
T4-Herencia.pdf
T5-Sobrecarga-y-operadores.pdf
T3-Punteros-y-memoria-dinamica.pdf
T2-Introduccion-al-codigo.pdf
T8-Ficheros-files.pdf

He publicado nuevos apuntes de 2º Informática Industrial I: Apuntes-C.pdf

27 páginas

ejercicios

-

Prácticas y exámenes ACADEMIA

He publicado nuevos ejercicios de 2º Informática Industrial I: Prácticas y exámenes ACADEMIA

practica-1.pdf
practica-2.pdf
parcial-1-G21-problema-Transporte.pdf
Practica-1parcial-magos.pdf

He publicado nuevos apuntes de 2º Informática Industrial I: Teoria-de-C.pdf

29 páginas
Anónimo

@Anónimo

He publicado nuevos apuntes de 2º Informática Industrial I: C-basico.pdf

13 páginas

apuntes

-

10 temas Informática Industrial I

He publicado nuevos apuntes de 2º Informática Industrial I: 10 temas Informática Industrial I

Tema-0-I.pdf
Tema-1-I.pdf
Tema-2-I.pdf
Tema-3-I.pdf
Tema-4-I.pdf
Tema-5-I.pdf

He publicado nuevos apuntes de 2º Informática Industrial I: Resumen-Definiciones.pdf

3 páginas

apuntes

-

Temario organizado

He publicado nuevos apuntes de 2º Informática Industrial I: Temario organizado

T.1-T.2-1er-parcial.pdf
T.4-Polimorfismo.pdf
T5-Sobrecarga.pdf
T.-2-Punteros-y-Referencia.pdf
T.6-Plantillas.pdf

apuntes

-

Practica Clase

He publicado nuevos apuntes de 2º Informática Industrial I: Practica Clase

Practica-1.pdf
Practica-3parte.pdf
Practica2.pdf

apuntes

-

Apuntes y Códigos en C++

He publicado nuevos apuntes de 2º Informática Industrial I: Apuntes y Códigos en C++

Infind1.pdf
infind2.pdf
infind3.pdf
infindUML1.pdf

He publicado nuevos apuntes de 2º Informática Industrial I: Apuntes-y-Problemas-UML.pdf

4 páginas

He publicado nuevos apuntes de 2º Informática Industrial I: Apuntes-C++.pdf

8 páginas

examenes

-

Exámenes Informatica

He publicado nuevos examenes de 2º Informática Industrial I: Exámenes Informatica

parcial2.pdf
Parcial1.pdf

practicas

-

Soluciones Prácticas

He publicado nuevos practicas de 2º Informática Industrial I: Soluciones Prácticas

Codigos-P4.pdf
Codigos-P1.pdf
Codigos-P2.pdf
Codigos-P3.pdf

He publicado nuevos ejercicios de 2º Informática Industrial I: Ejercicios_Exámenes-Informatica-Industrial-I.pdf

11 páginas

He publicado nuevos apuntes de 2º Informática Industrial I: Resumen-teoria-Informatica-Industrial-I.pdf

15 páginas
Anónimo

@Anónimo

He publicado nuevos apuntes de 2º Informática Industrial I: Apuntesinf.pdf

7 páginas
Anónimo

@Anónimo

apuntes

-

Apuntes Informática Industrial

He publicado nuevos apuntes de 2º Informática Industrial I: Apuntes Informática Industrial

Plantillas.pdf
Punteros-y-estructuras.pdf
UML.pdf
Introduccion.pdf
Ficheros.pdf
Herencia.pdf

He publicado nuevos apuntes de 2º Informática Industrial I: Informatica-Ind-Resumen.pdf

5 páginas

apuntes

-

TEMARIO COMPLETO

He publicado nuevos apuntes de 2º Informática Industrial I: TEMARIO COMPLETO

T5-HERENCIA.pdf
T1-UML.pdf
T4-SOBRECARGA.pdf
T3-PUNTEROS-MDIN-VECTORES.pdf
T6-POLIMORFISMO.pdf
T2-INTRO-POO.pdf

He publicado nuevos apuntes de 2º Informática Industrial I: Curso-udemy-cpp-punteros-inheritance-memoria.zip

Miniatura no disponible
zip

He publicado nuevos apuntes de 2º Informática Industrial I: Clases-ejercicios-AG.zip

Miniatura no disponible
zip

He publicado nuevos apuntes de 2º Informática Industrial I: Resumen-rapido-conceptos-importantes-cpp.pdf

pdf
Anónimo

@Anónimo

He publicado nuevos ejercicios de 2º Informática Industrial I: ejerciciosmodelado.pdf

pdf

Animal Care COMPLETO

Acabo de subir todo el código junto con el UML y la memoria para quien le sirva de estudio. Está muy completo con mejoras y todo.

trabajos

-

AnimalCare (Codigo Memoria UML)

He publicado nuevos trabajos de 2º Informática Industrial I: AnimalCare (Codigo Memoria UML)

UMLFinalAnimalCare.pdf
AnimalCare.pdf
MEMORIA.pdf
Anónimo

@Anónimo

He publicado nuevos examenes de 2º Informática Industrial I: correcion-parcial.docx

word
Anónimo

@Anónimo

He publicado nuevos trabajos de 2º Informática Industrial I: MemoryLeakenunciado.pdf

13 páginas

He publicado nuevos apuntes de 2º Informática Industrial I: Sobrecarga-en-Cpp.pdf

2 páginas

He publicado nuevos apuntes de 2º Informática Industrial I: Sobrecarga-en-Cpp.pdf

2 páginas

apuntes

-

Progra Orientada a Objetos explicada

He publicado nuevos apuntes de 2º Informática Industrial I: Progra Orientada a Objetos explicada

Herencia-en-Cpp.pdf
Sobrecarga-en-Cpp.pdf
Plantillas-en-Cpp.pdf
Ficheros-en-Cpp.pdf
Polimorfismo-en-Cpp.pdf

apuntes

-

Apuntes completos por tema

He publicado nuevos apuntes de 2º Informática Industrial I: Apuntes completos por tema

T3-Programacion-Orientada-a-Objetos.pdf
T2-UML-y-Analisis-Orientado-a-Objetos.pdf
T1-Desarrollo-de-Sistemas-Informaticos.pdf
T4-Diseno-en-OOP.pdf

He publicado nuevos trabajos de 2º Informática Industrial I: Dealer-of-second-hand-spacecrafts-Project-Description-1-2-13.pdf

12 páginas

examenes

-

EXAMENES CON SOLUCION DETALLADA

He publicado nuevos examenes de 2º Informática Industrial I: EXAMENES CON SOLUCION DETALLADA

solucion-examen-parcial.pdf
solucion-examen-ordinario.pdf

He publicado nuevos apuntes de 2º Informática Industrial I: 4.pdf

5 páginas

He publicado nuevos apuntes de 2º Informática Industrial I: 3.pdf

8 páginas

He publicado nuevos apuntes de 2º Informática Industrial I: 2.pdf

5 páginas

He publicado nuevos apuntes de 2º Informática Industrial I: 1.pdf

3 páginas
Anónimo

@Anónimo

He publicado nuevos examenes de 2º Informática Industrial I: Informatica-Industrial.pdf

5 páginas
Anónimo

@Anónimo

ejercicios

-

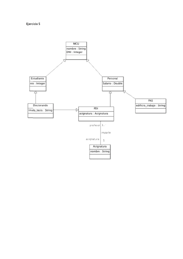
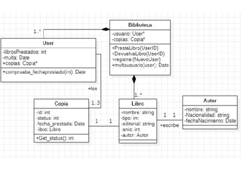
Solución ejercicios UML

He publicado nuevos ejercicios de 2º Informática Industrial I: Solución ejercicios UML

Ejercicio9-solucion.pdf
Ejercicio5-solucion.pdf
Biblioteca1-Dclases.pdf

He publicado nuevos apuntes de 2º Informática Industrial I: Teoria-C-o-Cpp.pdf

8 páginas

He publicado nuevos apuntes de 2º Informática Industrial I: Examen-subir-nota.pdf

2 páginas

He publicado nuevos practicas de 2º Informática Industrial I: Memoria-Simulador-de-Competiciones-Deportivas.pdf

13 páginas

He publicado nuevos apuntes de 2º Informática Industrial I: INFORMATICA-INDUSTRIAL.pdf

4 páginas

He publicado nuevos ejercicios de 2º Informática Industrial I: Ejercicio03.pdf

1 página

He publicado nuevos ejercicios de 2º Informática Industrial I: Ejercicio-resuelto-P6-Plantillas.docx

word

He publicado nuevos ejercicios de 2º Informática Industrial I: Ejercicio-de-clases-y-operadores.docx

word

He publicado nuevos apuntes de 2º Informática Industrial I: ejemplo-de-polimorfismo-y-clases-abstractas.rtf

word

He publicado nuevos apuntes de 2º Informática Industrial I: ejemplo-de-creacion-de-clases.rtf

word

He publicado nuevos ejercicios de 2º Informática Industrial I: Ejemplo-de-clase-Plantillas.docx

word

ejercicios

-

Ejercicio de vectores resuelto

He publicado nuevos ejercicios de 2º Informática Industrial I: Ejercicio de vectores resuelto

Ejemplovectores.pro
Ejerciciovectores.pdf
robot.h
main.cpp
robot.cpp
sensor.cpp

He publicado nuevos ejercicios de 2º Informática Industrial I: Ejerciciovectores.pdf

2 páginas

examenes

-

Solución P2 extgraordinario 2019

He publicado nuevos examenes de 2º Informática Industrial I: Solución P2 extgraordinario 2019

Extraordinariap2.pdf
main.cpp
magos.h
Miniatura no disponible
P2-HP.pro.user.a28a4b4.4.8-pre1
casashogwarts.h
casashogwarts.cpp

He publicado nuevos examenes de 2º Informática Industrial I: Extraordinariap2.pdf

3 páginas

ejercicios

-

Ejercicio rellenar huecos Parcial 1

He publicado nuevos ejercicios de 2º Informática Industrial I: Ejercicio rellenar huecos Parcial 1

robot.h
Ejercicio02.pdf
robot.cpp
main.cpp
rodante.cpp
humanoide.cpp

ejercicios

-

Ejercicio clases abstractas

He publicado nuevos ejercicios de 2º Informática Industrial I: Ejercicio clases abstractas

Ejercicio01.pro
triangulo.cpp
AEnunciado-Ejercicio01.pdf
figura.cpp
circulo.cpp
Ejercicio01.png