Galopg01

Practica-4.pdf

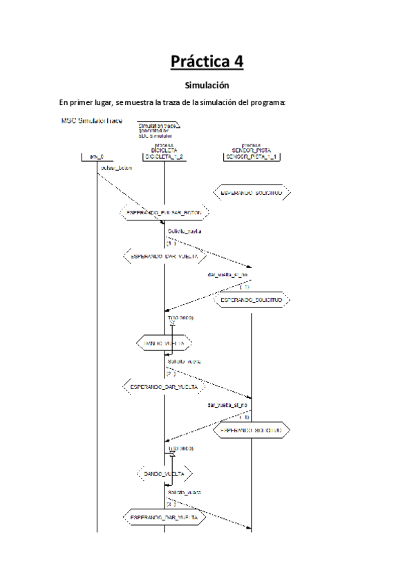
Miniatura del documento Practica-4.pdf

Portada

Miniatura del documento Practica-4.pdf

Fecha de subida

24 ago 2022

Categoría

practicas

Etiquetas

category

practicas

content_copy

Archivos recomendados