Anónimo
Portada
Asignatura
Grado en Ingeniería Informática (UVIGO)
Ingenieria del Software I
Fecha de subida
15 dic 2022
Categoría
practicas
Etiquetas
Apuntes - ISItema1.docx
docx
27
0
Apuntes - ISItema2.docx
22
Apuntes - ISItema3.docx
19
Apuntes - isi-1-3-resumido.pdf
pdf
15 páginas
26
Apuntes - ISI-parcial-1.pdf
20 páginas
24
Apuntes - Resumen-MCU.pdf
48 páginas
12
Apuntes - Resumen-MCD-Y-MCOM.pdf
62 páginas
13
Apuntes - TEMA-1-ISI.pdf
4 páginas
10
Apuntes - Apuntes-Tema-456-ISI-2023.pdf
7 páginas
Apuntes - Resumen-Diseno.pdf
35 páginas
7
Apuntes - ApuntesISI.pdf
44 páginas
11
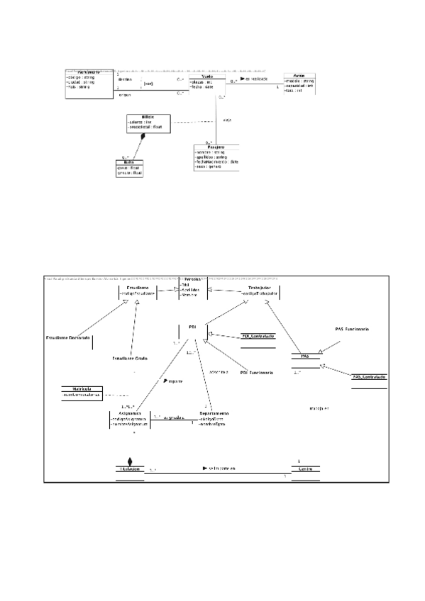
Prácticas - DiagramasISI.pdf
Apuntes - tema04IPC2-copia.pdf
41 páginas
2