Ejercicio6Tema4.vpp

Marina_mca0

Tema 4

17 archivos·

Ejercicio6Tema4.vpp

Ejercicio7Tema4.vpp

RestauranteSecuenciaFinal.vpp

DiagramaActividadRecicladoFIN.vpp

DiagramaMicroondas.vpp

DiagramaRobot.vpp

RealizarPaseoSecuenciaFinal.vpp

DiagramaActividadMaquina.vpp

Ejercicio7Tema4Clases.vpp

Ejercicio6Tema4Clases.vpp

Sol2.jpg

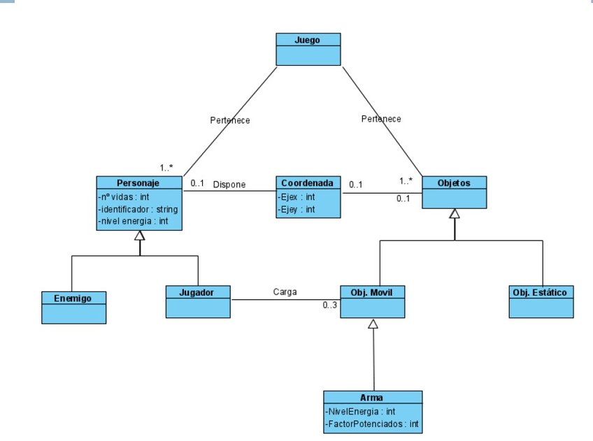
ClasesVideojuego.jpg

ObjetosVideojuego.jpg

SolPaseo.jpg

SolRestaruante.jpg

ActividadReciclaje.jpg

Sol.jpg

content_copy

Archivos recomendados