Todo
Apuntes
Ejercicios
Exámenes
Test
chevron_left
chevron_right

apuntes

-

APUNTES

He publicado nuevos apuntes de 3º Ingeniería del Software: APUNTES

Tema-1A-Vision-general-de-la-IS.pdf
Tema-1B-Proceso-unificado-y-UML.pdf
Tema-2-Requisitos-de-sw.pdf
Tema-3-Planificacion-y-casos-de-uso.pdf
Tema-4-Fase-de-analisis-actividad-y-estados.pdf
Tema-4-Fase-de-analisis-vista-dinamica.pdf

apuntes

-

RESUMENES

He publicado nuevos apuntes de 3º Ingeniería del Software: RESUMENES

Tema-2.pdf
Tema-3.pdf
Tema-4.pdf
Tema-5.pdf
Tema-6.pdf

apuntes

-

Exámenes

He publicado nuevos apuntes de 3º Ingeniería del Software: Exámenes

Examen-clasificacion-requisitos.pdf
Examen-teoria-T-123.pdf

He publicado nuevos ejercicios de 3º Ingeniería del Software: GrafosdeFlujoExamen2024.pdf

1 página
Anónimo

@Anónimo

examenes

-

Parcial 1 2022-23

He publicado nuevos examenes de 3º Ingeniería del Software: Parcial 1 2022-23

Clasificacion-de-requisitos.pdf
Verdadero-Falso.pdf

He publicado nuevos apuntes de 3º Ingeniería del Software: ultimo-parcial-IS.pdf

2 páginas

test

-

TEST temas 1 y 2

He publicado nuevos test de 3º Ingeniería del Software: TEST temas 1 y 2

test-requisitos-tema-1-y-2.pdf
test-tema-1-y-2-VoF.pdf

He publicado nuevos test de 3º Ingeniería del Software: CUESTIONARIO-TEMA-1-y-2.pdf

3 páginas

He publicado nuevos apuntes de 3º Ingeniería del Software: IMG20210928110238.jpg

Imagen

examenes

-

Temas 3,4,5,6,7

He publicado nuevos examenes de 3º Ingeniería del Software: Temas 3,4,5,6,7

Ejercicio-1.jpg
Ejercicio-1.vpp
grafo.pdf
Ejercicio-2.jpg
Ejercicio-2.vpp

apuntes

-

Tema 7

He publicado nuevos apuntes de 3º Ingeniería del Software: Tema 7

Tema-7-Resumen.pdf

apuntes

-

Tema 6

He publicado nuevos apuntes de 3º Ingeniería del Software: Tema 6

Tema-6-Implementacion-APUNTES.pdf
Tema-6-Resumen.pdf

apuntes

-

Tema 5

He publicado nuevos apuntes de 3º Ingeniería del Software: Tema 5

Tema-5-Patrones-Ejemplos.pdf
Tema-5-Patrones-APUNTES.pdf
Tema-5-Resumen.pdf

ejercicios

-

Tema 4

He publicado nuevos ejercicios de 3º Ingeniería del Software: Tema 4

Ejercicio6Tema4.vpp
Ejercicio7Tema4.vpp
RestauranteSecuenciaFinal.vpp
DiagramaActividadRecicladoFIN.vpp
DiagramaMicroondas.vpp
DiagramaRobot.vpp

apuntes

-

Tema 4

He publicado nuevos apuntes de 3º Ingeniería del Software: Tema 4

Tema-4.pdf
Resumen-tema-4.pdf
Tema-4-Analisis-Parte-II-Alumno-APUNTES.pdf
Tipos-de-Diagramasexament3y4.pdf
soluciones.pdf
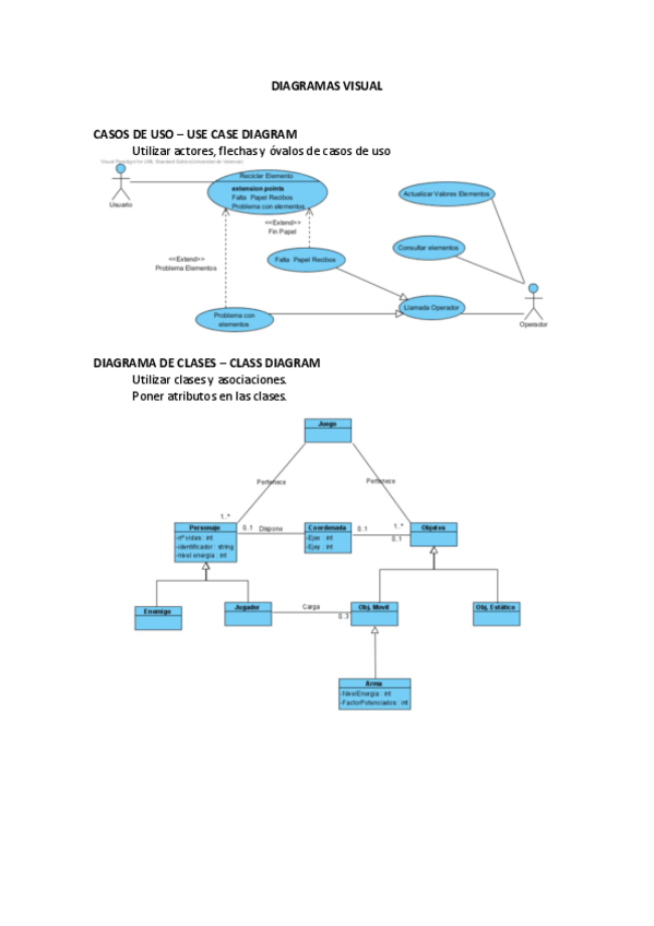
DIAGRAMAS-VISUAL.pdf

apuntes

-

Tema 3

He publicado nuevos apuntes de 3º Ingeniería del Software: Tema 3

IS-T3-PLANIFICACION-Y-CASOS-DE-USO-APUNTES.pdf
Resumen-IS-tema-3.pdf

apuntes

-

Tema 2

He publicado nuevos apuntes de 3º Ingeniería del Software: Tema 2

Ejercicio-3-Diapositiva-49Individual.pdf
Resumen-tema-2.pdf
Ejercicio-3-Diap-49Grupal.pdf
Ejercicio-Diapositiva-14-Tema-2-CORREGIDO.pdf
Ejercicio-2-Diapositiva-48-corregido.pdf
IS-T2-REQUISITOS-actualizado-APUNTES.pdf

apuntes

-

Tema 1

He publicado nuevos apuntes de 3º Ingeniería del Software: Tema 1

IS-T1-INTRODUCCION-1A-apuntes.pdf
Resumen-tema-1A.pdf
IS-T1B-PROCESO-UNIFICADO-Y-UML-apuntes.pdf
Resumen-tema-1B.pdf

He publicado nuevos examenes de 3º Ingeniería del Software: EXAMENES-RESUELTOS.pdf

5 páginas

He publicado nuevos apuntes de 3º Ingeniería del Software: TEMA-1B.pdf

7 páginas

He publicado nuevos apuntes de 3º Ingeniería del Software: TEMA-1.pdf

6 páginas

examenes

-

Exámenes IS

He publicado nuevos examenes de 3º Ingeniería del Software: Exámenes IS

UML-5.pdf
omRocket-Anexo-I-Modelo-de-Casos-de-Uso-Extendido.pdf

ejercicios

-

Ejercicios IS

He publicado nuevos ejercicios de 3º Ingeniería del Software: Ejercicios IS

tpv-ejer-tema-5.docx
https.docx
REQUISITOS-FUNCIONALES.docx
especificacion-y-clasificacion-de-requisitos-herramienta-ensenanza-con-gamificacion.pdf
Ejercicio-2-clase-requisitos.docx
casos-de-uso-ejemplos-ejercicios-internet.docx

apuntes

-

Apuntes diapositivas PDF

He publicado nuevos apuntes de 3º Ingeniería del Software: Apuntes diapositivas PDF

Tema-1.pdf
Tema-2.pdf
Tema-6.pdf
Tema-3.pdf
Tema-5.pdf
Tema-4.pdf
¡Estás al día!

¡Estás al día!

Has visto todos los archivos