Portada
Asignatura
Grado en Traducción e Interpretación (UAB)
Iniciació a la Interpretació
Fecha de subida
03 nov 2025
Categoría
ejercicios
Información
DEBATS DE CLASSE - Gestació subrogada
Etiquetas
Trabajos - TREBALL-DEBAT-SENCER-Mesures-antisequera.pdf
pdf
9 páginas
15
1
Trabajos - DIARI-1-corregit.pdf
2 páginas
10
2
Apuntes - IniciacioInterpretacioTeoriatomanotas.pdf
6 páginas
11
Trabajos - DIARI-3-corregit.pdf
1 página
8
0
Trabajos - DIARI-4-corregit.pdf
5
Trabajos - DIARI-2-corregit.pdf
6
Apuntes - IniciacionInterpretacioApuntesdiscursooral.pdf
9
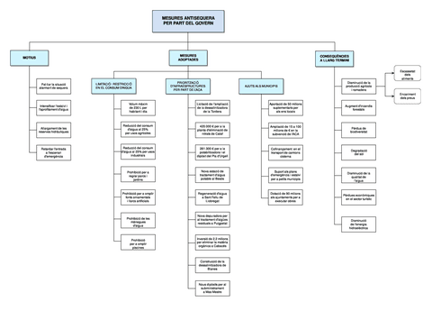
Trabajos - ESQUEMA-DEBAT-Mesures-antisequera.pdf
3
Apuntes - interpretacio.pdf
Apuntes - Iniciacion-a-la-Interpretacion-copia.pdf
7 páginas
Ejercicios - Debat-GESTACIO-SUBROGADA.pdf
4 páginas
Información
DEBATS DE CLASSE - Gestació subrogada