Portada
Asignatura
Médico Cirujano (UAEH)
Integración Básico Clínica I
Fecha de subida
17 feb 2022
Categoría
apuntes
Etiquetas
Apuntes - Mordedura-De-Arana.pdf
pdf
5 páginas
5
0
Apuntes - Biometria-hematica.pdf
4 páginas
1
Apuntes - Cuadro-comparativo-RUIDOS-RESPIRATORIOS.pdf
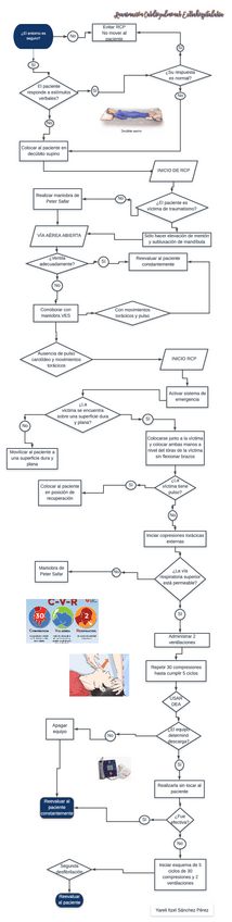
Apuntes - RCP.pdf
1 página