Integración Básico Clínica I

Todo
Apuntes
chevron_left
chevron_right

Interpretar biométria hemática, rangos normales

4 páginas

Identificaicón y abordaje de picadura de araña: violinista y viuda negra

5 páginas

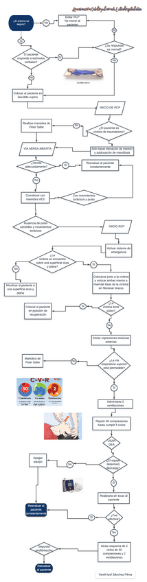
He publicado nuevos apuntes de 3º Integración Básico Clínica I: RCP.pdf

1 página

He publicado nuevos apuntes de 3º Integración Básico Clínica I: Cuadro-comparativo-RUIDOS-RESPIRATORIOS.pdf

4 páginas
¡Estás al día!

¡Estás al día!

Has visto todos los archivos