Anónimo
Portada
Asignatura
Grado en Terapia Ocupacional (UEX)
INTERVENCIÓN GRUPAL Y DINÁMICA DE GRUPOS EN TERAPIA OCUPACIONAL
Fecha de subida
09 abr 2020
Categoría
apuntes
Etiquetas
Apuntes - TRABAO-PRACTICO-1.pdf
pdf
12 páginas
21
0
Apuntes - 3-TECNICAS-DE-GRUPO.pdf
25 páginas
14
Apuntes - DINAMICAGRUPO.pdf
33 páginas
10
Apuntes - Tema-2-Habilidades-sociales.pdf
11 páginas
12
Apuntes - Tema-1-El-grupo.pdf
9
Apuntes - 1-EL-GRUPO-APUNTES-BASICOS.pdf
8
Apuntes - 2-Habilidades-sociales.pdf
5
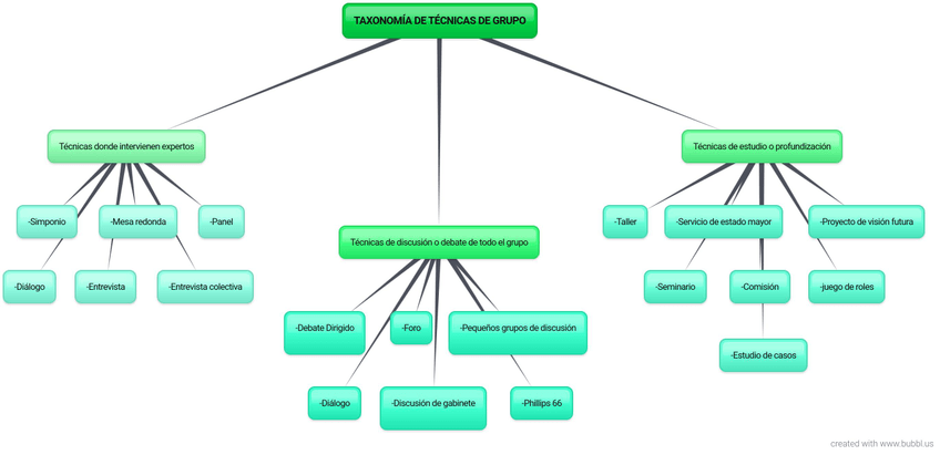
Apuntes - taxonomia-de-tecnicas-de-grupo.jpg
jpg
6
Apuntes - T-CNICAS-DE-ENTRENAMIENTO.png
png
4
Apuntes - El-grupo.png
3
Apuntes - ROLES-Y-ACTITUDES-EN-.png
Apuntes - PASOS-PARA-LA-ENSE-ANZA-.png
2
Apuntes - TAXONOM-A-DE-HABILIDADES-SOCIALES.png
1