INTERVENCIÓN GRUPAL Y DINÁMICA DE GRUPOS EN TERAPIA OCUPACIONAL

chevron_left
chevron_right
Todo
Apuntes
chevron_left
chevron_right

apuntes

-

Temario Intervención

He publicado nuevos apuntes de 3º INTERVENCIÓN GRUPAL Y DINÁMICA DE GRUPOS EN TERAPIA OCUPACIONAL: Temario Intervención

Tema-2-Habilidades-sociales.pdf
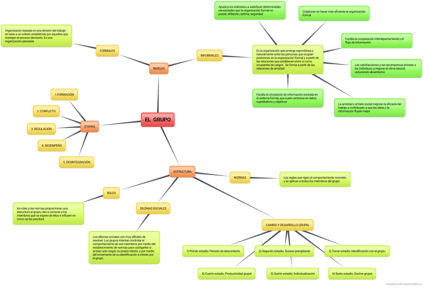
Tema-1-El-grupo.pdf

He publicado nuevos apuntes de 3º INTERVENCIÓN GRUPAL Y DINÁMICA DE GRUPOS EN TERAPIA OCUPACIONAL: DINAMICAGRUPO.pdf

33 páginas
Anónimo

@Anónimo

He publicado nuevos apuntes de 3º INTERVENCIÓN GRUPAL Y DINÁMICA DE GRUPOS EN TERAPIA OCUPACIONAL: TRABAO-PRACTICO-1.pdf

12 páginas
Anónimo

@Anónimo

apuntes

-

MAPAS

He publicado nuevos apuntes de 3º INTERVENCIÓN GRUPAL Y DINÁMICA DE GRUPOS EN TERAPIA OCUPACIONAL: MAPAS

taxonomia-de-tecnicas-de-grupo.jpg
T-CNICAS-DE-ENTRENAMIENTO.png
El-grupo.png
ROLES-Y-ACTITUDES-EN-.png
PASOS-PARA-LA-ENSE-ANZA-.png
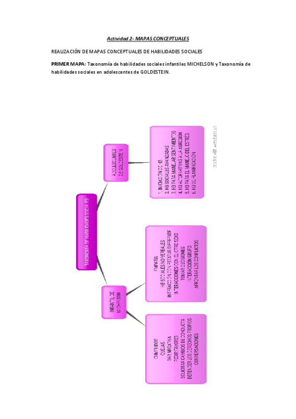
TAXONOM-A-DE-HABILIDADES-SOCIALES.png
Anónimo

@Anónimo

apuntes

-

Temas

He publicado nuevos apuntes de 3º INTERVENCIÓN GRUPAL Y DINÁMICA DE GRUPOS EN TERAPIA OCUPACIONAL: Temas

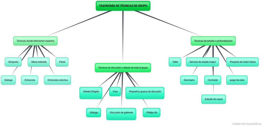
3-TECNICAS-DE-GRUPO.pdf
1-EL-GRUPO-APUNTES-BASICOS.pdf
2-Habilidades-sociales.pdf
¡Estás al día!

¡Estás al día!

Has visto todos los archivos