Todo
Apuntes
Preguntas
Ejercicios
Exámenes
Otros
PEC
publication
Test
Trabajos
chevron_left
chevron_right

He publicado nuevos apuntes de 1º Introducción a la Criminología: TEMA-6-CRIMINOLOGIA-VERDE-GUIA-SUPER-UTIL-EXAMEN.pdf

9 páginas

He publicado nuevos apuntes de 1º Introducción a la Criminología: TEMA-5-FUNCIONES-DE-LA-CRIMINOLOGIA-GUIA-SUPER-UTIL-EXAMEN.pdf

9 páginas

He publicado nuevos apuntes de 1º Introducción a la Criminología: TEMA-4-PARADIGMAS-CRIMINOLOGICOS-GUIA-SUPER-UTIL-EXAMEN.pdf

10 páginas

He publicado nuevos apuntes de 1º Introducción a la Criminología: TEMA-3-CORRELATOS-DEL-DELITO-GUIA-SUPER-UTIL-EXAMEN.pdf

11 páginas

He publicado nuevos apuntes de 1º Introducción a la Criminología: TEMA-2-LA-CRIMINOLOGIA-COMO-CIENCIA-GUIA-SUPER-UTIL-EXAMEN.pdf

10 páginas

He publicado nuevos apuntes de 1º Introducción a la Criminología: TEMA-1-CONCEPTO-Y-OBJETO-CRIMINOLOGIA-GUIA-SUPER-UTIL-EXAMEN.pdf

10 páginas

Examen más respuestas con preguntas estudiadas y basadas en exámenes anteriores que caen sí o sí en el examen

8 páginas

Mini resumen antes del examen muy útil. Te animo a ver los resúmenes centrados solo en lo q cae en el examen y exámenes con preguntas estudiadas q caen seguro

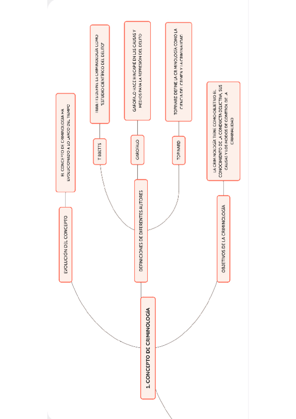
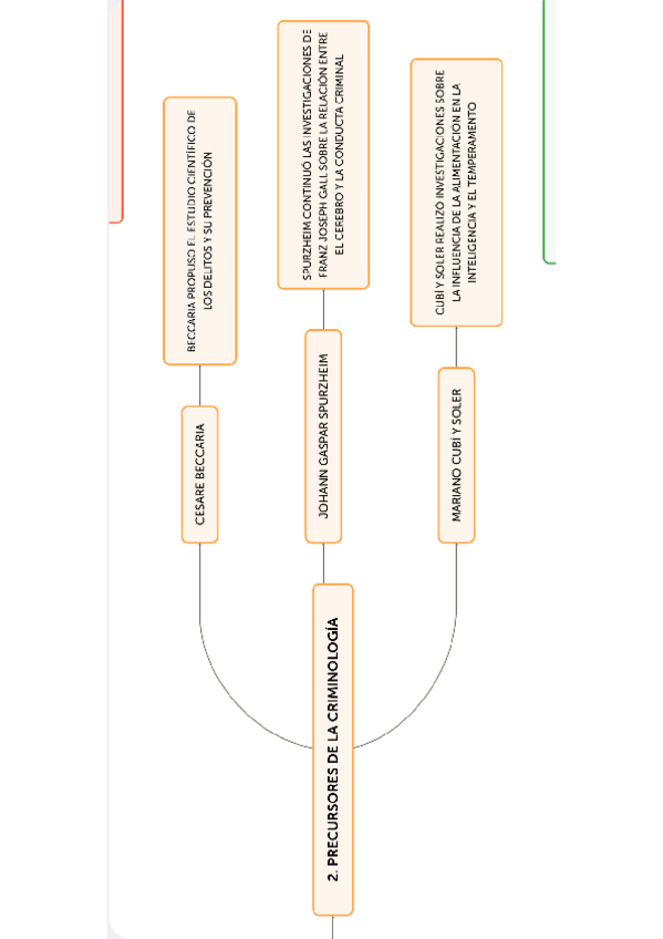
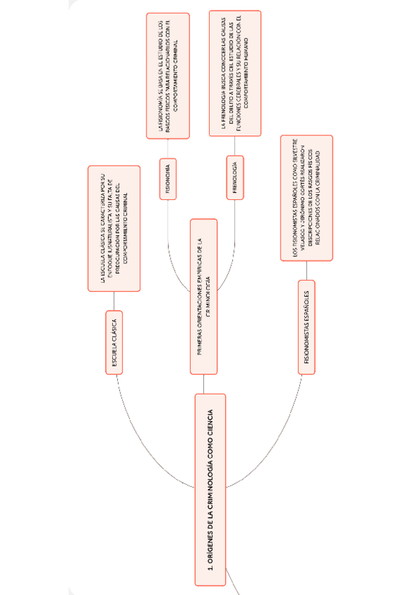
Imagen

Mini resumen esencial a la hora del examen. Estudia menos aprueba más.

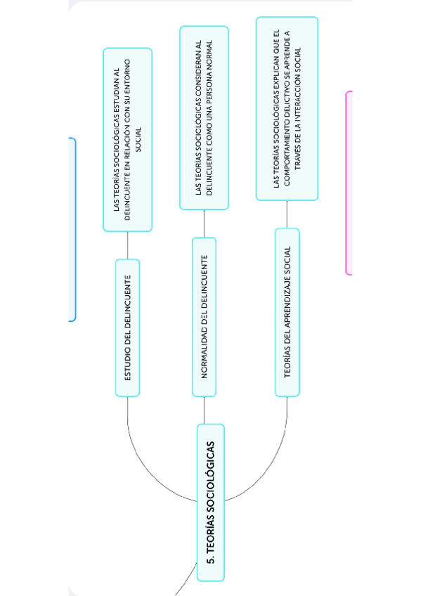
Imagen

examenes

-

EXAMENES RESUELTOS AÑO 2025-2026 INTRODUCCIÓN A LA CRIMINOLOGÍA

He publicado nuevos examenes de 1º Introducción a la Criminología: EXAMENES RESUELTOS AÑO 2025-2026 INTRODUCCIÓN A LA CRIMINOLOGÍA

1-SEMANA.pdf
2-SEMANA.pdf

Resumen centrado 100 × 100 en lo que cae en el examen y realizado para el tipo test que se hace contiene tablas, claves, trampas y Tips importantes a la hora del examen

54 páginas

Examen + respuesta con preguntas estudiadas y basadas en exámenes anteriores q caen si o si en el examen

9 páginas

Examen + respuestas con preguntas estudiadas y basadas en exámenes anteriores q caen si o si en el examen

8 páginas

Examen + respuestas con preguntas estudiadas y basadas en exámenes anteriores q caen si o si en el examen

8 páginas

Examen más respuestas con preguntas estudiadas y basadas en exámenes anteriores que caen, sí o sí, el examen

7 páginas

examenes

-

EXÁMENES

He publicado nuevos examenes de 1º Introducción a la Criminología: EXÁMENES

2022-SEP.pdf
2023-SEP.pdf
2024-S2.pdf
2024-SEP.pdf
2025-S1.pdf
2025-S2.pdf

examenes

-

EXÁMENES CON RESPUESTAS

He publicado nuevos examenes de 1º Introducción a la Criminología: EXÁMENES CON RESPUESTAS

examen-1compressed.pdf
examen-2compressed.pdf
examen-3compressed.pdf
examen-4compressed.pdf

He publicado nuevos apuntes de 1º Introducción a la Criminología: INTRODUCCION-A-LA-CRIMINOLOGIA.pdf

60 páginas

Examen más respuestas con preguntas estudiadas y basadas en exámenes anteriores que caen si o sí, en el examen

6 páginas

VIDEO EXPLICATIVO TEMA 6

video

Examen más respuestas con preguntas estudiadas y basadas en exámenes anteriores que caen, sí o sí, en el examen

22 páginas

VIDEO EXPLICATIVO TEMA 4

video

VIDEO EXPLICATIVO TEMA 5

video

VIDEO EXPLICATIVO TEMA 3

video

VIDEO EXPLICATIVO TEMA 2

video

Video explicativo del TEMA 1: CONCEPTO Y OBJETO DE LA CRIMINOLOGÍA

video

examenes

-

EXÁMENES INTRODUCCIÓN A LA CRIMINOLOGÍA

Exámenes oficiales de años anteriores clasificados por temas. Actualizados hasta el examen de Septiembre 2025 incluido.

VERORU-Test-tema-2-Introduccion-a-la-criminologia.pdf
VERORU-Test-tema-3-Introduccion-a-la-criminologia.pdf
VERORU-Test-tema-4-Introduccion-a-la-criminologia.pdf
VERORU-Test-tema-5-Introduccion-a-la-criminologia.pdf
VERORU-Test-tema-6-Introduccion-a-la-criminologia.pdf
VERORU-Test-tema-1-Introduccion-a-la-criminologia.pdf

He publicado nuevos apuntes de 1º Introducción a la Criminología: Apuntes-CRIMINOLOGIA - 25/26.pdf.pdf.pdf

61 páginas

apuntes

-

apuntes introduccion a la criminologia 25/26

Hola, iré subiendo los demás capítulos conforme los vaya haciendo!

capitulo-1.pdf
capitulo-2.pdf
capitulo-3.pdf
capitulo-4.pdf
capitulo-5.pdf
capitulo-6.pdf

TEORÍA EXTENSA Y DESARROLLADA de Introducción a la Criminología, centrada solo en lo que entra sí o sí en examen UNED, organizada para estudiar y responder preguntas de desarrollo.

6 páginas

TEST Q SI O SI ENTRAN EN INTRODUCCIÓN A LA CRIMINOLOGÍA

18 páginas

RESUMEN DE INTRODUCCIÓN A LA CRIMINOLOGÍA EN “3 HOJAS DE EXAMEN”, pensado para memorizar y aprobar (1.º de Criminología). Está centrado solo en lo que cae.

8 páginas

PREGUNTAS Q SI O SI CAEN EN EL EXAMEN DE INTRODUCCIÓN A LA CRIMINOLOGÍA

19 páginas

apuntes

-

APUNTES INTRODUCCIÓN A LA CRIMINOLOGÍA

Actualizados al curso 2024/2025. *Saqué un 8.5 en esta asignatura.

VERORU-Tema-1.-Introduccion-a-la-Criminologia.pdf
VERORU-Tema-2.-Introduccion-a-la-Criminologia.pdf
VERORU-Tema-3.-Introduccion-a-la-Criminologia.pdf
VERORU-Tema-4.-Introduccion-a-la-Criminologia.pdf
VERORU-Tema-5.-Introduccion-a-la-Criminologia.pdf
VERORU-Tema-6.-Introduccion-a-la-Criminologia.pdf

He publicado nuevos apuntes de 1º Introducción a la Criminología: CAPITULO-5.pdf

11 páginas

He publicado nuevos apuntes de 1º Introducción a la Criminología: CAPITULO-6.pdf

12 páginas

He publicado nuevos apuntes de 1º Introducción a la Criminología: CAPITULO-3.pdf

12 páginas

He publicado nuevos apuntes de 1º Introducción a la Criminología: CAPITULO-4.pdf

15 páginas

He publicado nuevos apuntes de 1º Introducción a la Criminología: CAPITULO-2.pdf

17 páginas

He publicado nuevos apuntes de 1º Introducción a la Criminología: CAPITULO-1.pdf

9 páginas

He publicado nuevos apuntes de 1º Introducción a la Criminología: RESUMEN-Y-ESQUEMA-T1-IA.pages

Miniatura no disponible
word

He publicado nuevos apuntes de 1º Introducción a la Criminología: CRIMINOLOGIA-RESUMEN-LIBRO-T1.pages

Miniatura no disponible
word

He publicado nuevos apuntes de 1º Introducción a la Criminología: PILDORA-DIFERENCIA-CRIMINOLOGIA-POSITIVA-Y-CRITICA.pages

Miniatura no disponible
word

He publicado nuevos apuntes de 1º Introducción a la Criminología: PILDORA-QUE-ES-LA-CRIMINALIZACION-EN-ESPANA.pages

Miniatura no disponible
word

He publicado nuevos apuntes de 1º Introducción a la Criminología: PILDORA-PRINCIPIOS-MAS-RELEVANTES-DE-LA-CRIMINOLOGIA-CRITICA-Y-AUTORES.pages

Miniatura no disponible
word

He publicado nuevos apuntes de 1º Introducción a la Criminología: PILDORA-IDEAS-PRINCIPALES-LOUK-HULSMAN.pages

Miniatura no disponible
word

He publicado nuevos apuntes de 1º Introducción a la Criminología: PILDORA-IDEAS-PRINCIPALES-SUTHERLAND.pages

Miniatura no disponible
word

He publicado nuevos apuntes de 1º Introducción a la Criminología: PILDORA-IDEAS-PRINCIPALES-LABELING-APPROACH-ETIQUETAMIENTO.pages

Miniatura no disponible
word

He publicado nuevos apuntes de 1º Introducción a la Criminología: PILDORA-ENFOQUE-CUANTITATIVO-Y-CUALITATIVO.pages

Miniatura no disponible
word

He publicado nuevos apuntes de 1º Introducción a la Criminología: PILDORA-DETERMINISMO.pages

Miniatura no disponible
word

He publicado nuevos apuntes de 1º Introducción a la Criminología: PILDORA-METODO-INDUCTIVO-Y-DEDUCTIVO.pages

Miniatura no disponible
word

He publicado nuevos apuntes de 1º Introducción a la Criminología: PILDORA-ESCUELA-CARTOGRAFICA-DE-LA-CRIMINOLOGIA.pages

Miniatura no disponible
word

He publicado nuevos apuntes de 1º Introducción a la Criminología: PILDORA-GEOGRAFIA-DEL-DELITO-MODERNA.pages

Miniatura no disponible
word

He publicado nuevos apuntes de 1º Introducción a la Criminología: PILDORA-ECOLOGIA-CRIMINAL.pages

Miniatura no disponible
word

He publicado nuevos apuntes de 1º Introducción a la Criminología: PILDORA-SISTEMATIZACION-DEL-CONOCIMIENTO.pages

Miniatura no disponible
word

He publicado nuevos apuntes de 1º Introducción a la Criminología: PILDORA-ENFOQUE-DEL-ETIQUETAMIENTO.pages

Miniatura no disponible
word

He publicado nuevos apuntes de 1º Introducción a la Criminología: PILDORA-DIFERENCIA-ENTRE-CRIMEN-Y-DELITO.pages

Miniatura no disponible
word

He publicado nuevos apuntes de 1º Introducción a la Criminología: PILDORA-POLITICA-CRIMINAL.pages

Miniatura no disponible
word

He publicado nuevos apuntes de 1º Introducción a la Criminología: PILDORA-DIFERENCIA-ENTRE-CIENCIA-Y-DISCIPLINA.pages

Miniatura no disponible
word

He publicado nuevos apuntes de 1º Introducción a la Criminología: PILDORA-RELACION-ENTRE-DOGMATICA-Y-POLITICA-CRIMINAL.pages

Miniatura no disponible
word