Portada
Asignatura
Contador Público (UNCAUS)
Investigación Operativa
Fecha de subida
14 nov 2023
Categoría
otros
Información
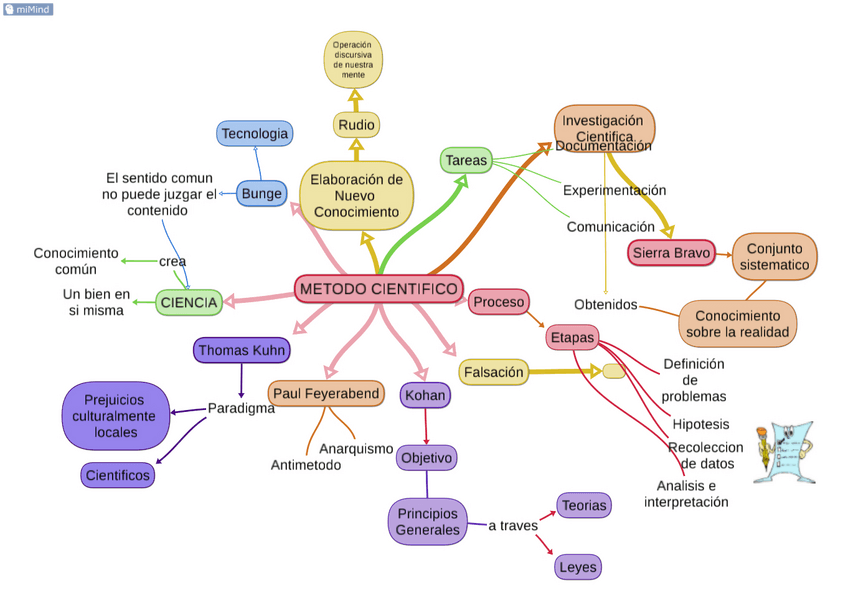
METODOLOGIA DE LA INVESTIGACIÓN- MAPA MENTAL DELL METODO CIENTIFICO
Etiquetas
Otros - EL-CONOCIMIENTO-CIENTIFICO.pdf
pdf
1 página
0
Apuntes - HISTORIA-DE-LA-CIENCIA.pdf
1
Otros - METODO-CIENTIFICO.pdf
Información
METODOLOGIA DE LA INVESTIGACIÓN- MAPA MENTAL DELL METODO CIENTIFICO