Anónimo
Portada
Asignatura
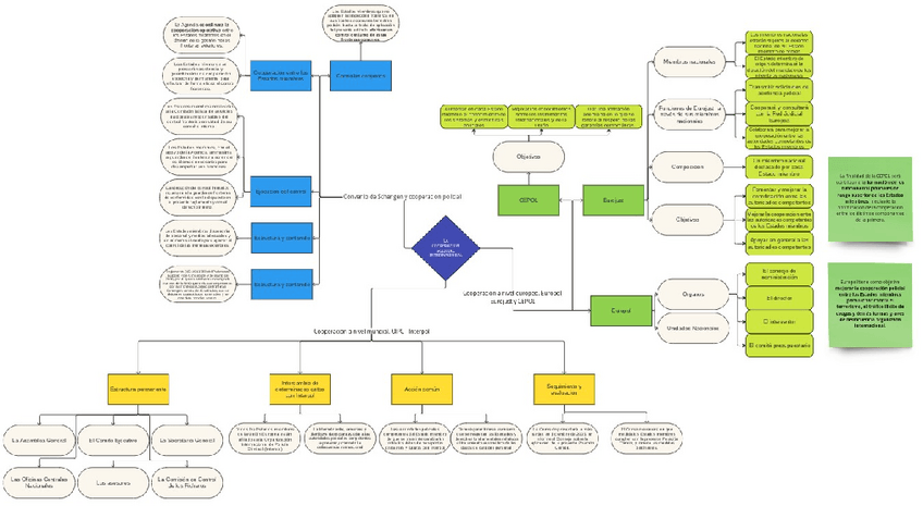
Oposiciones Nacionales - Policía Nacional (Escala Básica)
La Unión Europea: Referencia Histórica
Fecha de subida
06 dic 2024
Categoría
apuntes
Etiquetas
Apuntes - 4.pdf
pdf
5 páginas
187
14
Apuntes - 04-LA-UNION-EUROPEA.pdf
7 páginas
148
7
Apuntes - Tema-4.pdf
163
9
Apuntes - ESQUEMA-UNION-EUROPEA.pdf
4 páginas
120
6
Apuntes - INSTITUCIONES-y-NO-INSTITUCIONES-de-UE.pdf
3 páginas
83
8
Apuntes - Tema-4-UNION-EUROPEA.pdf
13 páginas
92
11
Apuntes - La-Union-EuropeaEl-derecho-de-la-Union-Europea.pdf
1 página
73
2
Apuntes - TEMA 4-INSTITUCIONES Y ORGANOS DE LA UE.pdf
63
5
Apuntes - union-europea.pages
pages
0
Apuntes - Sedes.pdf
12
1
Apuntes - Tratados-Union-Europea.pdf
3
Apuntes - TEMA-4.-LA-UNION-EUROPEA.-POLICIA-NACIONAL.-ESCALA-BASICA.pdf
24 páginas
57
4
Apuntes - SEDES.pdf
51
Apuntes - TEMA-4-PARTE-4-COOPERACION-POLICIAL-INTERNACIONAL.pdf
52
Apuntes - ESQUEMA-TRATADOS-T4-UE.pdf
2 páginas
50
Apuntes - Instituciones-UE-1.pdf
42
Apuntes - TEMA-4-UE-PARTE-2-INSTITUCIONES.pdf
6 páginas
41
Apuntes - La-Union-EuropeaLa-cooperacion-policial-internacional.pdf
32
Apuntes - TEMA-4-UE-PARTE-1-FECHAS-IMPORTANTES.pdf
33
Apuntes - T4-La-Union-Europea.pdf
20 páginas
45