Lectura, Expresión Oral y Escrita II

chevron_left
chevron_right
Todo
Apuntes
Ejercicios
Otros
Trabajos
chevron_left
chevron_right

Mapa conceptual sobre el debate

Imagen

Conocemos la definición de lo que es una reseña, con características y tipos de reseñas.

1 página

Da una serie de fases para elaborar una reseña crítica, junto con algunos conceptos.

2 páginas

CECyT 5

23 páginas

Definición del viaje del héroe, propósitos y ejemplificado con una película´con imágenes referenciadas en APA

6 páginas

He publicado nuevos apuntes de 2º Lectura, Expresión Oral y Escrita II: Que-es-un-articulo-cientifico.docx

word

He publicado nuevos apuntes de 2º Lectura, Expresión Oral y Escrita II: Cuento-creado.pdf

6 páginas

He publicado nuevos apuntes de 2º Lectura, Expresión Oral y Escrita II: Prototipos-textuales-de-la-redaccion.pdf

3 páginas

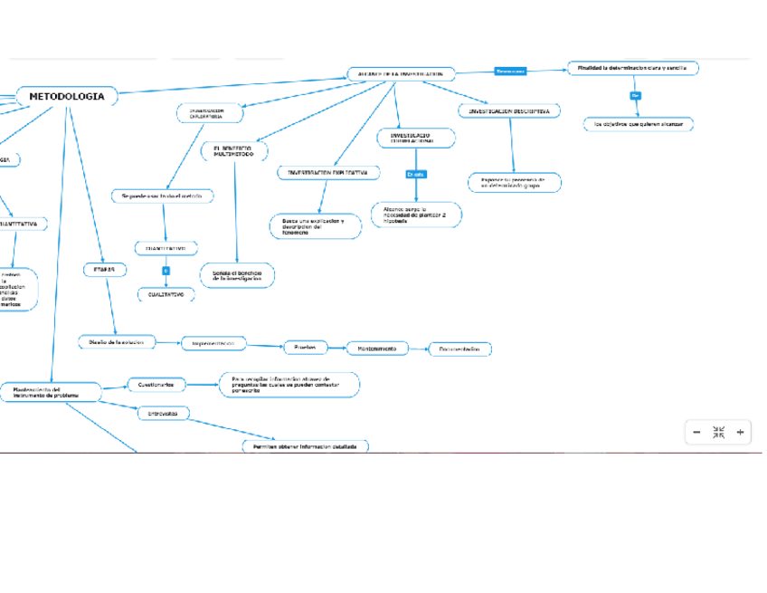
He publicado nuevos trabajos de 2º Lectura, Expresión Oral y Escrita II: MAPA-CONCEPTUAL metodologia de la investigacion.pdf

3 páginas

He publicado nuevos apuntes de 2º Lectura, Expresión Oral y Escrita II: Ortografia-conceptos-basicos-generales.pdf

11 páginas
Anónimo

@Anónimo

He publicado nuevos apuntes de 2º Lectura, Expresión Oral y Escrita II: Texto-argumentativo-sobre-los-perfumes.pdf

2 páginas

He publicado nuevos trabajos de 2º Lectura, Expresión Oral y Escrita II: literatura-china.pdf

11 páginas

He publicado nuevos otros de 2º Lectura, Expresión Oral y Escrita II: IMG-20231028-WA0004.jpg

Imagen

He publicado nuevos trabajos de 2º Lectura, Expresión Oral y Escrita II: ENSAYO-DE-LA-POBREZA.pdf

6 páginas
Anónimo

@Anónimo

He publicado nuevos apuntes de 2º Lectura, Expresión Oral y Escrita II: Autoconocimiento-y-personalidad.pdf

2 páginas

He publicado nuevos trabajos de 2º Lectura, Expresión Oral y Escrita II: IMG20230713115552.jpg

Imagen
Anónimo

@Anónimo

He publicado nuevos ejercicios de 2º Lectura, Expresión Oral y Escrita II: IMG20230713115610.jpg

Imagen

He publicado nuevos otros de 2º Lectura, Expresión Oral y Escrita II: 16878044469296461020599229348159.jpg

Imagen

He publicado nuevos apuntes de 2º Lectura, Expresión Oral y Escrita II: Glosario de debate.pdf

3 páginas
¡Estás al día!

¡Estás al día!

Has visto todos los archivos