Pao9514
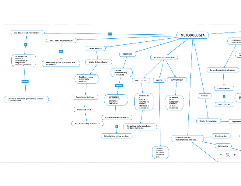
MAPA-CONCEPTUAL metodologia de la investigacion.pdf
3 páginas
Trabajos - Aura-analisis-literario-2-semestre.pdf
pdf
23 páginas
5
0
Trabajos - Viaje-del-heroe-DEFINICION-Y-EJEMPLO.pdf
6 páginas
4
Apuntes - Texto-argumentativo-sobre-los-perfumes.pdf
2 páginas
3
Trabajos - MAPA-CONCEPTUAL metodologia de la investigacion.pdf
Trabajos - ENSAYO-DE-LA-POBREZA.pdf
Otros - 16878044469296461020599229348159.jpg
jpg
Apuntes - Que-es-un-articulo-cientifico.docx
docx
Apuntes - 20251219123023.jpg
Apuntes - La-resena-y-analisis-critico.pdf
1 página
1
Apuntes - Fase-para-la-elaboracion-de-una-resena-critica.pdf
Apuntes - Glosario de debate.pdf
Apuntes - Cuento-creado.pdf
Apuntes - Prototipos-textuales-de-la-redaccion.pdf
Apuntes - Ortografia-conceptos-basicos-generales.pdf
11 páginas
Trabajos - literatura-china.pdf
Otros - IMG-20231028-WA0004.jpg
Apuntes - Autoconocimiento-y-personalidad.pdf
Trabajos - IMG20230713115552.jpg
Ejercicios - IMG20230713115610.jpg