Portada
Asignatura
Fuengirola Nº 1 - Bachillerato
Lengua Castellana y Literatura I
Fecha de subida
16 feb 2021
Categoría
apuntes
Información
Bachillerato de Ciencias y Tecnología
Etiquetas
Apuntes - La-literatura-de-los-siglos-de-oro.odt
odt
22
0
Apuntes - RESUMEN-LA-CELESTINA-CUADRO-A-CUADRO.pdf
pdf
9 páginas
45
2
Apuntes - LA-LITERATURA-RENACENTISTA.pdf
10 páginas
17
Apuntes - resumen-literatura-t-6.zip
zip
5
Apuntes - Resumen-tema-1.pdf
8
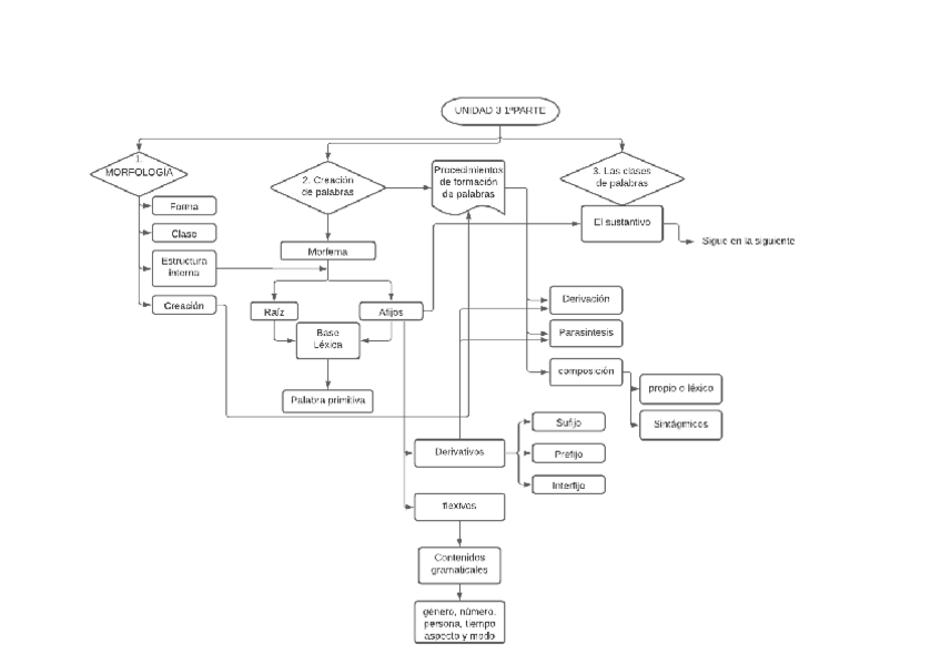
Apuntes - esquema-tema-3-1o-parte-1.pdf
2 páginas
Apuntes - Esquema-Tema-3-2-parte.pdf
3 páginas
11
Trabajos - Fuenteovejuna1.pdf
9
Información
Bachillerato de Ciencias y Tecnología