Anónimo
LITERATURA-DEL-SIGLO-XIX-ROMANTICISMO-ESPANOL-POESIA-ROMANTICA-RESUMEN-LENGUA-CASTELLANA-Y-LITERATURA-I.pdf
1 página
Apuntes - LITERATURA-DEL-SIGLO-XVIII-RESUMEN-LENGUA-CASTELLANA-Y-LITERATURA-I.pdf
pdf
5
0
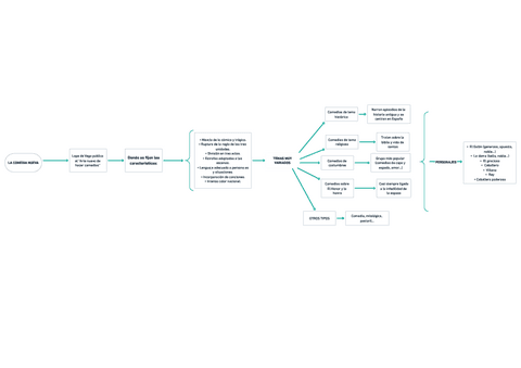
Apuntes - LITERATURA-DEL-SIGLO-XVIII-EL-TEATRO-Y-COMEDIA-NEOCLASICA-RESUMEN-LENGUA-CASTELLANA-Y-LITERATURA-I.pdf
3
Apuntes - TEATRO-SXVII.pdf
7 páginas
2
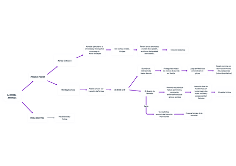
Apuntes - LA-LITERATURA-BARROCA-LA-PROSA-BARROCA-RESUMEN-LENGUA-CASTELLANA-Y-LITERATURA-I.pdf
1
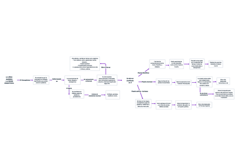
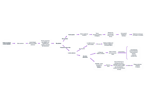
Apuntes - LA-LITERATURA-BARROCA-POESIA-CULTERANA-DE-LUIS-GONGORA-RESUMEN-LENGUA-CASTELLANA-Y-LITERATURA-I.pdf
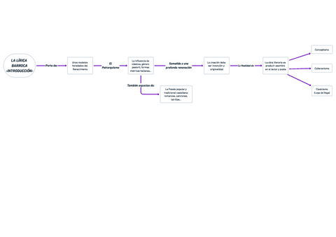
Apuntes - LA-LITERATURA-BARROCA-LA-LIRICA-BARROCA-RESUMEN-LENGUA-CASTELLANA-Y-LITERATURA-I.pdf
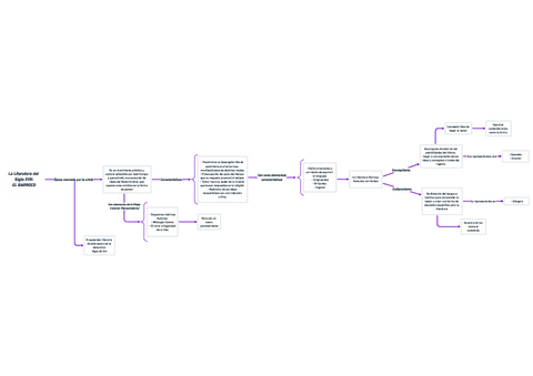
Apuntes - LA-LITERATURA-DEL-SIGLO-XVII-EL-BARROCO-RESUMEN-LENGUA-CASTELLANA-Y-LITERATURA-I.pdf
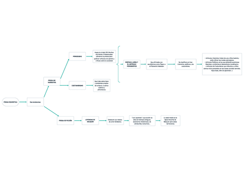
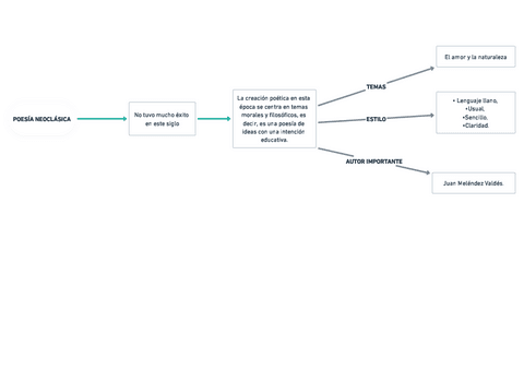
Apuntes - LITERATURA-DEL-SIGLO-XVIII-POESIA-NEOCLASICA-RESUMEN-LENGUA-CASTELLANA-Y-LITERATURA-I.pdf
Apuntes - LITERATURA-DEL-SIGLO-XVIII-LITERATURA-DIDACTICA-Y-NARRATIVA-PROSA-RESUMEN-LENGUA-CASTELLANA-Y-LITERATURA-I.pdf
Apuntes - LA-LITERATURA-BARROCA-TIRSO-DE-MOLINA-RESUMEN-LENGUA-CASTELLANA-Y-LITERATURA-I.pdf
Apuntes - LA-LITERATURA-BARROCA-LA-COMEDIA-NUEVA-RESUMEN- LENGUA CASTELLANA Y LITERATURA I.pdf
Apuntes - EDAD-MEDIA.pdf
9 páginas
Apuntes - PREGUNTAS-RENACIMIENTO1774.pdf
10 páginas
Apuntes - LA-CELESTINA.pdf
Apuntes - LA-LITERATURA-BARROCA-LA-POESIA-CLASICISTA-RESUMEN-LENGUA-CASTELLANA-Y-LITERATURA-I.pdf
Apuntes - LA-LITERATURA-BARROCA-LA-LIRICA-BARROCA-LA-POESIA-CONCEPTISTA-RESUMEN-LENGUA-CASTELLANA-Y-LITERATURA-I.pdf
Apuntes - LITERATURA-DEL-SIGLO-XIX-PROSA-ROMANTICA-RESUMEN-LENGUA-CASTELLANA-Y-LITERATURA-I.pdf
Apuntes - LITERATURA-DEL-SIGLO-XIX-ROMANTICISMO-ESPANOL-POESIA-ROMANTICA-RESUMEN-LENGUA-CASTELLANA-Y-LITERATURA-I.pdf
Apuntes - LITERATURA-DEL-SIGLO-XIX-RESUMEN-LENGUA-CASTELLANA-Y-LITERATURA-I.pdf
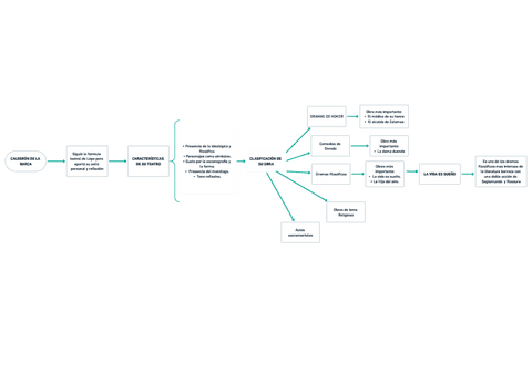
Apuntes - LA-LITERATURA-BARROCA-CALDERON-DE-LA-BARCA-RESUMEN-LENGUA-CASTELLANA-Y-LITERATURA-I.pdf