Portada
Asignatura
Ignacio Ellacuría - Bachillerato
Lengua Castellana y Literatura II
Fecha de subida
12 may 2023
Categoría
apuntes
Etiquetas
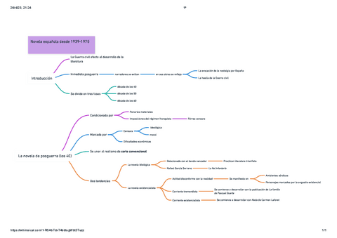
Apuntes - esquema-Novela-de-39-75.pdf
pdf
3 páginas
6
0
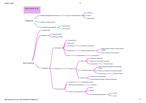
Apuntes - Esquema-Teatro-anterior-al-39.pdf
2 páginas
Apuntes - Oraciones-compuestas.pdf
3
Apuntes - Examen-Evau.pdf
36
1