TarrySergio123
Resúmenes de la Asignatura
Comentario de texto.pdf
6 páginas
La casa de los espíritus.pdf
Luces de Bohemia.pdf
Miguel Hernández.pdf
8 páginas
Morfología.pdf
2 páginas
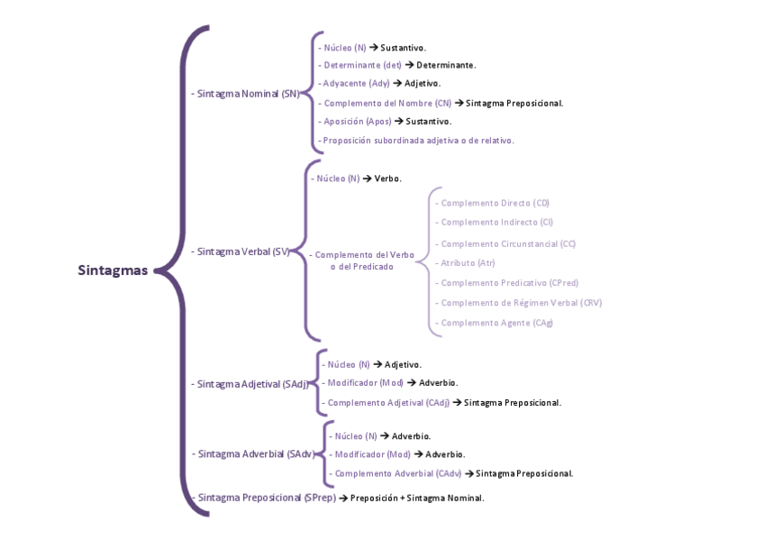
Sintaxis.pdf
4 páginas
Apuntes - LENGUA CASTELLANA (TODO) - PBAU BALEARES.pdf
pdf
30 páginas
275
41
Apuntes - lit-castellano.pdf
3 páginas
177
1
Apuntes - lit-3a-eval.pdf
146
0
Apuntes - lit-2a-eval.pdf
122
Apuntes - Lit.pdf
31 páginas
171
2
Apuntes - Resumen-por-capitulos-del-Misterioso-asesinato-en-casa-de-Cervantes.pdf
10 páginas
80
16
Apuntes - LENGUA 2EV.docx
docx
9
Apuntes - Tipologias-textuales.docx
12
Apuntes - T1.-Modernismo-y-Generacion-del-98.docx
30
Apuntes - T8.-Teatro-de-los-40-a-los-70.docx
32
Apuntes - LIT-10-Realismo-Magico-Documents-de-Google.pdf
1 página
39
Apuntes - Sintaxis.pdf
50
Apuntes - FINAL-CASTE--SELE.pdf
52
Apuntes - MORFOLOGIA.pdf
37
Apuntes - TEMA-7-Narrativa-de-fin-de-siglo-Grupo-del-98.docx
18
Apuntes - LENGUA 1 EV.docx
4
Apuntes - LITERATURA ESPAÑOLA SIGLO XX.pdf
14 páginas
35
Apuntes - LENGUA-CASTELLANA.pdf
11 páginas
49
Apuntes - LIT-6-La-narrativa-de-los-anos-40-y-50-Documents-de-Google.pdf
40
Apuntes - Contextualización.docx