chevron_left
chevron_right
Todo
Apuntes
Otros
chevron_left
chevron_right

He publicado nuevos otros de 10º Logística: FINAL-ESTUDIO-DE-CASO-TT-SAS.docx

word

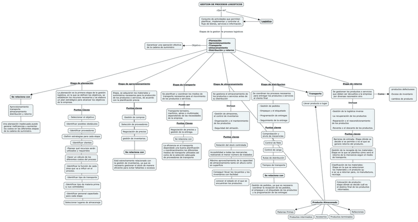
He publicado nuevos apuntes de 10º Logística: Actividad-2-LOGISTICA.pdf

3 páginas

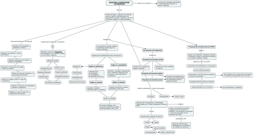
He publicado nuevos apuntes de 10º Logística: actividad-1-Proyectos-copia.pdf

6 páginas

He publicado nuevos apuntes de 10º Logística: actividad-1-Etica-Profesional-copia-copia.pdf

8 páginas
¡Estás al día!

¡Estás al día!

Has visto todos los archivos