Anónimo
Portada
Asignatura
ESO Pere Ribot
Matemáticas
Fecha de subida
30 abr 2022
Categoría
apuntes
Etiquetas
Apuntes - Criteris-de-divisibilitat.pdf
pdf
1 página
3
0
Apuntes - Mapa-conceptual-Funcions.pdf
1
Apuntes - Mapa-conceptual-Percentatges.pdf
2
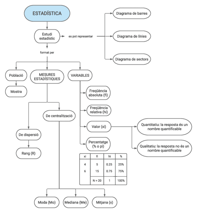
Apuntes - Diagrama-Estadistica.pdf
Apuntes - Mapa-conceptual-Proporcionalitat.pdf
Apuntes - Diagrama-Probabilitat.pdf