Métodos de Proceso de Alimentos II

chevron_left
chevron_right
Todo
Apuntes
Exámenes
Test
Trabajos
chevron_left
chevron_right

test

-

Tests

He publicado nuevos test de 3º Métodos de Proceso de Alimentos II: Tests

Congelacion-test-resuelto.pdf
Prova-BLOC-II-Calent.pdf
Anónimo

@Anónimo

apuntes

-

Apunts 1r Parcial

He publicado nuevos apuntes de 3º Métodos de Proceso de Alimentos II: Apunts 1r Parcial

Apunts-metodes-1r-parcial-BLOC-I.pdf
Apunts-metodes-1r-parcial-BLOC-II.pdf
Apunts-metodes-1r-parcial-BLOC-III.pdf

He publicado nuevos examenes de 3º Métodos de Proceso de Alimentos II: Segundo-parcial-Correccion-examen-metodes-II-2025.pdf

13 páginas

He publicado nuevos apuntes de 3º Métodos de Proceso de Alimentos II: PPP.-S5-i-S6-resolt.pdf

4 páginas

He publicado nuevos apuntes de 3º Métodos de Proceso de Alimentos II: Metodes-II-p2.pdf

12 páginas

He publicado nuevos apuntes de 3º Métodos de Proceso de Alimentos II: Resum-MET2-P2.pdf

14 páginas

He publicado nuevos apuntes de 3º Métodos de Proceso de Alimentos II: Resum-MET2-P1.pdf

24 páginas

He publicado nuevos apuntes de 3º Métodos de Proceso de Alimentos II: Maquines-Metodes-II-2n-Parcial.pdf

8 páginas

He publicado nuevos apuntes de 3º Métodos de Proceso de Alimentos II: Questionaris-2n-parcial.pdf

3 páginas

He publicado nuevos apuntes de 3º Métodos de Proceso de Alimentos II: Formulari-Segon-Parcial-PPP.pdf

2 páginas

He publicado nuevos apuntes de 3º Métodos de Proceso de Alimentos II: Bloc-2-2025-sense-T10.pdf

19 páginas

He publicado nuevos apuntes de 3º Métodos de Proceso de Alimentos II: Formulari-1er-Parcial-PPP.pdf

3 páginas

He publicado nuevos apuntes de 3º Métodos de Proceso de Alimentos II: BLOC-VI.-AIGUA.-Esquema.pdf

1 página

He publicado nuevos apuntes de 3º Métodos de Proceso de Alimentos II: BLOC-V.-Part-III.-Esquema.pdf

1 página

He publicado nuevos apuntes de 3º Métodos de Proceso de Alimentos II: BLOC-V.-Part-II.-Esquema.pdf

1 página

He publicado nuevos apuntes de 3º Métodos de Proceso de Alimentos II: BLOC-V.-Part-I.-Esquema.pdf

1 página

He publicado nuevos apuntes de 3º Métodos de Proceso de Alimentos II: BLOC-IV.-ESQUEMA.pdf

1 página

He publicado nuevos apuntes de 3º Métodos de Proceso de Alimentos II: BLOC-IV.-ESQUEMA.pdf

1 página

He publicado nuevos apuntes de 3º Métodos de Proceso de Alimentos II: T10.-FRITURA-Y-COCCION.pdf

1 página

He publicado nuevos apuntes de 3º Métodos de Proceso de Alimentos II: T9.-HORNEADO-Y-TOSTADO.pdf

1 página

He publicado nuevos apuntes de 3º Métodos de Proceso de Alimentos II: T8.-CALENTAMIENTO-DIELECTRICO-OHMICO-E-INFRARROJO.pdf

1 página

He publicado nuevos apuntes de 3º Métodos de Proceso de Alimentos II: T7.-PROCESOS-TERMICOS-EN-CONTINUO.pdf

1 página

He publicado nuevos apuntes de 3º Métodos de Proceso de Alimentos II: T6.pdf

1 página

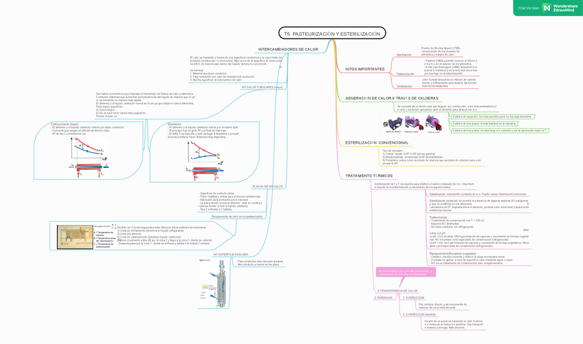
He publicado nuevos apuntes de 3º Métodos de Proceso de Alimentos II: T5.-PASTEURIZACION-Y-ESTERILIZACION.pdf

1 página

He publicado nuevos apuntes de 3º Métodos de Proceso de Alimentos II: T4.-EFECTO-DE-LOS-TRATAMIENTOS-SOBRE-LOS-M.O-Y-LOS-COMPONENTES-EN-LOS-ALIMENTOS.pdf

1 página

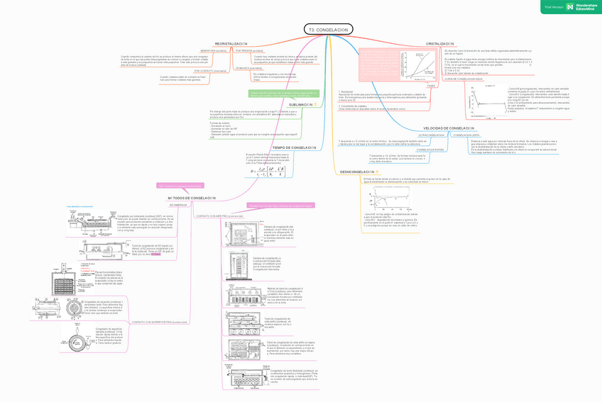
He publicado nuevos apuntes de 3º Métodos de Proceso de Alimentos II: T3.-CONGELACION.pdf

1 página

He publicado nuevos apuntes de 3º Métodos de Proceso de Alimentos II: T1.-INTRO-A-LA-INGENIERA-DEL-FRIO.pdf

1 página

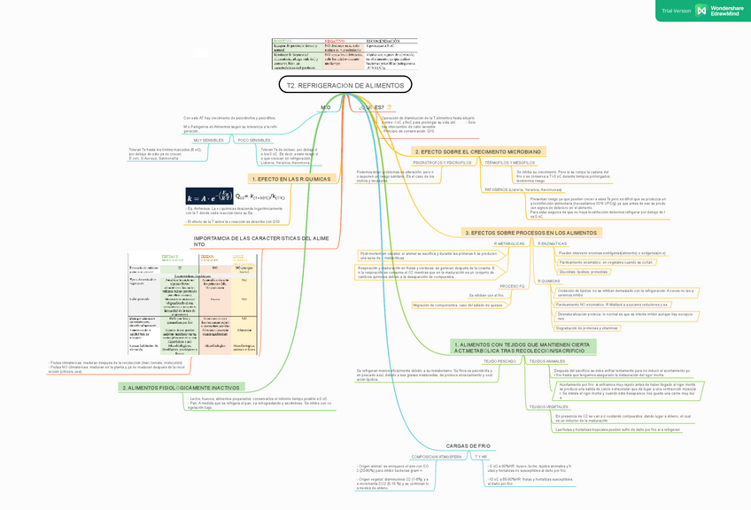
He publicado nuevos apuntes de 3º Métodos de Proceso de Alimentos II: T2.REFRIGERACION-DE-ALIMENTOS.pdf

1 página

He publicado nuevos trabajos de 3º Métodos de Proceso de Alimentos II: Pregunta-11.pdf

5 páginas

He publicado nuevos examenes de 3º Métodos de Proceso de Alimentos II: Correccio-1r-Parcial-Metodes-II.pdf

5 páginas

He publicado nuevos trabajos de 3º Métodos de Proceso de Alimentos II: Entregable-Caso-I.pdf

6 páginas

He publicado nuevos apuntes de 3º Métodos de Proceso de Alimentos II: METODES-SEGON-PARCIAL.pdf

49 páginas

He publicado nuevos apuntes de 3º Métodos de Proceso de Alimentos II: 1r-parcial-fins-tema-10.pdf

54 páginas

apuntes

-

PARCIAL 2

He publicado nuevos apuntes de 3º Métodos de Proceso de Alimentos II: PARCIAL 2

BLOC-IV.pdf
BLOC-V.pdf
BLOC-VI.pdf

He publicado nuevos apuntes de 3º Métodos de Proceso de Alimentos II: APUNTS-PRIMER-PARCIAL.pdf

121 páginas

He publicado nuevos apuntes de 3º Métodos de Proceso de Alimentos II: APUNTS-1r-PARCIAL.pdf

237 páginas

He publicado nuevos apuntes de 3º Métodos de Proceso de Alimentos II: ESQUEMA-BLOQUE-I-i-II.pdf

13 páginas

He publicado nuevos apuntes de 3º Métodos de Proceso de Alimentos II: RESUM-PPP-1r-parcial.pdf

3 páginas

He publicado nuevos apuntes de 3º Métodos de Proceso de Alimentos II: PPP-seminaris.pdf

8 páginas

apuntes

-

Segon parcial Mètodes II (Blocs IV, V i VI)

He publicado nuevos apuntes de 3º Métodos de Proceso de Alimentos II: Segon parcial Mètodes II (Blocs IV, V i VI)

Bloc-IV.pdf
Bloc-VI.pdf
Bloc-V.pdf

apuntes

-

Metodos ll Pll

He publicado nuevos apuntes de 3º Métodos de Proceso de Alimentos II: Metodos ll Pll

Metods-BVl.pdf
Metodos-BV.pdf
Metodos-BlV.pdf

He publicado nuevos apuntes de 3º Métodos de Proceso de Alimentos II: Metodes-II-Bloc-III.pdf

77 páginas

He publicado nuevos apuntes de 3º Métodos de Proceso de Alimentos II: Metodos-ll-Pl-Blll.pdf

31 páginas

He publicado nuevos apuntes de 3º Métodos de Proceso de Alimentos II: Metodes-II-Bloc-II.pdf

47 páginas

He publicado nuevos apuntes de 3º Métodos de Proceso de Alimentos II: Metodes-ll-Pl-Bl-y-ll.pdf

46 páginas

He publicado nuevos apuntes de 3º Métodos de Proceso de Alimentos II: Metodes-II-Bloc-I.pdf

33 páginas

apuntes

-

M II - Congelación

He publicado nuevos apuntes de 3º Métodos de Proceso de Alimentos II: M II - Congelación

TEMA-2.pdf
TEMA-3.pdf

apuntes

-

APUNTS PRIMER PARCIAL

He publicado nuevos apuntes de 3º Métodos de Proceso de Alimentos II: APUNTS PRIMER PARCIAL

Tema-7.pdf
Tema-10.pdf
Tema-2.pdf
Tema-6.pdf
Tema-5.pdf
Tema-1.pdf
¡Estás al día!

¡Estás al día!

Has visto todos los archivos