Anónimo
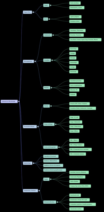
Mapa-mental-tema-1-Micro.png
Apuntes - prractmicro.pdf
pdf
14 páginas
14
0
Apuntes - pruebas-bioquimicas.pdf
29 páginas
7
Apuntes - Virus-Microbiolgia.pdf
25 páginas
6
Apuntes - microbiologia-clinica.pdf
59 páginas
9
1
Prácticas - practicas-bacterias.pdf
15 páginas
4
Apuntes - Mapa-mental-tema-1-Micro.png
png
Apuntes - Mapa-mental-tema-2.1-Micro.png
Apuntes - Mapa-mental-tema-2.2-Micro.png
Apuntes - T1-Micro.pdf
2 páginas
Apuntes - Tema-2.1-Micro.pdf
Apuntes - Tema-2.2-Micro.pdf
Apuntes - flashcards-cultivos-T6-Micro.pdf
1 página
Apuntes - flashcards-micro-T5-Micro.pdf
2
Apuntes - Resumen-Microbiologia.pdf
18 páginas