Portada
Asignatura
Castellarnau - Laboratorio Clínico y Biomédico
Microbiología clínica
Fecha de subida
13 ago 2021
Categoría
apuntes
Etiquetas
Apuntes - MC1.pdf
pdf
102 páginas
12
0
Apuntes - MC2.pdf
108 páginas
5
Apuntes - Tema-4-resumen.pdf
13 páginas
Apuntes - Tema-2-resumen-mio.pdf
12 páginas
6
Apuntes - micosis.pdf
3 páginas
4
Apuntes - Tema-1-resumen-mio.pdf
7 páginas
9
1
Apuntes - ESTUDI-MICROBIOLOGIC-DE-LA-SANG-I-MOSTRES-ESTERILS.pdf
4 páginas
3
Apuntes - Tema-3-resumen-mio.pdf
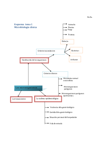
Apuntes - esquema-del-tema-1.pdf
2
Apuntes - NF5-antibiotics.pdf
Apuntes - Mostres-hematologiques-genitals-i-anaerobis.pdf
8 páginas
Apuntes - NF5-Mostres-respiratories.pdf
9 páginas
Apuntes - M09-Clase-1.pdf
30 páginas