Necesidades Especificas de Apoyo Educativo

Todo
Apuntes
Exámenes
Otros
PEC
Test
Trabajos
chevron_left
chevron_right

He publicado nuevos apuntes de 2º Necesidades Especificas de Apoyo Educativo: T6-infografia-resumen.pdf

6 páginas

He publicado nuevos apuntes de 2º Necesidades Especificas de Apoyo Educativo: UD6-Audio-resumen-AltascapacidadesyeducacioncompensatoriaenEspana.m4a

Miniatura no disponible

He publicado nuevos apuntes de 2º Necesidades Especificas de Apoyo Educativo: UD6-Mapa-mental.png

Imagen

He publicado nuevos apuntes de 2º Necesidades Especificas de Apoyo Educativo: UD6-Video-resumen-Masalladelaetiqueta.mp4

video

He publicado nuevos apuntes de 2º Necesidades Especificas de Apoyo Educativo: NEAE-T5-infografia-resumen.pdf

13 páginas

He publicado nuevos apuntes de 2º Necesidades Especificas de Apoyo Educativo: UD5-Mapa-mental.png

Imagen

He publicado nuevos apuntes de 2º Necesidades Especificas de Apoyo Educativo: UD5-Mapa-mental.png

Imagen

He publicado nuevos apuntes de 2º Necesidades Especificas de Apoyo Educativo: UD5-Audio-resumen-TEATDAHDesmontandolamalaconducta.m4a

Miniatura no disponible

He publicado nuevos apuntes de 2º Necesidades Especificas de Apoyo Educativo: UD5-Video-resumen-NeurodesarrolloTEAyTDAH.mp4

video

He publicado nuevos apuntes de 2º Necesidades Especificas de Apoyo Educativo: NEAE-T4-infografia-resumen.pdf

13 páginas

Pec Curso: 2025-2026 Nota: 9.9

13 páginas

He publicado nuevos apuntes de 2º Necesidades Especificas de Apoyo Educativo: UD4-Audio-resumen-TrastornosdelNeurodesarrolloyApoyosEscolares.m4a

Miniatura no disponible

He publicado nuevos apuntes de 2º Necesidades Especificas de Apoyo Educativo: UD4-Audio-resumen-TrastornosdelNeurodesarrolloyApoyosEscolares.m4a

Miniatura no disponible

He publicado nuevos apuntes de 2º Necesidades Especificas de Apoyo Educativo: UD4-Video-resumen-TrastornosNeurodesarrollo.mp4

video

He publicado nuevos apuntes de 2º Necesidades Especificas de Apoyo Educativo: UD4-Mapa-mental.png

Imagen

He publicado nuevos apuntes de 2º Necesidades Especificas de Apoyo Educativo: NEAE-T3-infografia-resumen.pdf

8 páginas

He publicado nuevos apuntes de 2º Necesidades Especificas de Apoyo Educativo: UD3-Audio-resumen-Veroirysentirladiscapacidadfuncional.m4a

Miniatura no disponible

He publicado nuevos apuntes de 2º Necesidades Especificas de Apoyo Educativo: UD3-Audio-resumen-Veroirysentirladiscapacidadfuncional.m4a

Miniatura no disponible

He publicado nuevos apuntes de 2º Necesidades Especificas de Apoyo Educativo: UD3-Video-resumen-DiscapacidadesSensoriales.mp4

video

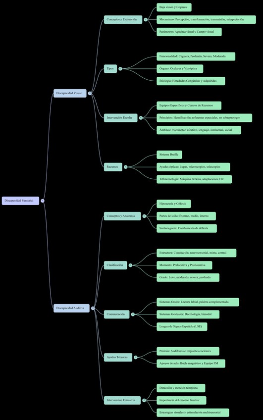
He publicado nuevos apuntes de 2º Necesidades Especificas de Apoyo Educativo: UD3-Mapa-mental.png

Imagen

He publicado nuevos apuntes de 2º Necesidades Especificas de Apoyo Educativo: UD2-mapa-mental.png

Imagen

He publicado nuevos apuntes de 2º Necesidades Especificas de Apoyo Educativo: UD2-Video-resumen-DiscapacidadesMotoras.mp4

video

He publicado nuevos apuntes de 2º Necesidades Especificas de Apoyo Educativo: UD2-Audio-resumen-DiscapacidadMotoraParalisisCerebralyDispraxiaenelAula.m4a

Miniatura no disponible

He publicado nuevos apuntes de 2º Necesidades Especificas de Apoyo Educativo: NEAE-T2-Infografia-resumen.pdf

8 páginas

He publicado nuevos apuntes de 2º Necesidades Especificas de Apoyo Educativo: NEAE-T1-Infografia-resumen.pdf

20 páginas

He publicado nuevos apuntes de 2º Necesidades Especificas de Apoyo Educativo: UD1-Video-resumen.mp4

video

He publicado nuevos apuntes de 2º Necesidades Especificas de Apoyo Educativo: UD1-Audio-resumen-Discapacidaddeldeficitalasbarreras.m4a

Miniatura no disponible

He publicado nuevos apuntes de 2º Necesidades Especificas de Apoyo Educativo: T.6-NEAE.pdf

19 páginas

He publicado nuevos apuntes de 2º Necesidades Especificas de Apoyo Educativo: T.4.-NEAE.pdf

30 páginas

He publicado nuevos apuntes de 2º Necesidades Especificas de Apoyo Educativo: RESUMEN-TEMA-6-NEAE.pdf

5 páginas

He publicado nuevos apuntes de 2º Necesidades Especificas de Apoyo Educativo: RESUMEN-TEMA-5-NEAE.pdf

10 páginas

He publicado nuevos apuntes de 2º Necesidades Especificas de Apoyo Educativo: Apuntes-Neae-Temario-completo.pdf

14 páginas

He publicado nuevos apuntes de 2º Necesidades Especificas de Apoyo Educativo: esquema-t3.pdf

17 páginas

He publicado nuevos apuntes de 2º Necesidades Especificas de Apoyo Educativo: RESUMEN-TEMA-4-NEAE.pdf

9 páginas

He publicado nuevos apuntes de 2º Necesidades Especificas de Apoyo Educativo: RESUMEN-TEMA-3-NEAE.pdf

6 páginas

He publicado nuevos apuntes de 2º Necesidades Especificas de Apoyo Educativo: RESUMEN-TEMA-2-NEAE.pdf

6 páginas

He publicado nuevos apuntes de 2º Necesidades Especificas de Apoyo Educativo: RESUMEN-TEMA-1-NEAE.pdf

11 páginas

He publicado nuevos apuntes de 2º Necesidades Especificas de Apoyo Educativo: TEMA 6 ALTAS CAPACIDADES Y COMPENSACIÓN EDUCATIVA ESQUEMA.pdf

3 páginas

He publicado nuevos apuntes de 2º Necesidades Especificas de Apoyo Educativo: TEMA 5 TRASTORNOS DEL NEURODESARROLLO (II) Y TRASTORNOS DISRUPTIVOS, DEL CONTROL DE LOS IMPULSOS Y DE LA CONDUCTA ESQUEMA.pdf

4 páginas

He publicado nuevos apuntes de 2º Necesidades Especificas de Apoyo Educativo: TEMA 4 TRASTORNOS DEL NEURODESARROLLO (I) ESQUEMA.pdf

3 páginas

He publicado nuevos apuntes de 2º Necesidades Especificas de Apoyo Educativo: TEMA 3 DISCAPACIDAD VISUAL Y AUDITIVA ESQUEMA.pdf

2 páginas

He publicado nuevos apuntes de 2º Necesidades Especificas de Apoyo Educativo: TEMA 2 DISCAPACIDAD MOTORA ESQUEMA.pdf

2 páginas

He publicado nuevos apuntes de 2º Necesidades Especificas de Apoyo Educativo: TEMA 1 LAS NECESIDADES ESPECÍFICAS DE APOYO EDUCATIVO (NEAE) ESQUEMA.pdf.pdf

2 páginas

He publicado nuevos apuntes de 2º Necesidades Especificas de Apoyo Educativo: TEMA-6.pdf

4 páginas

He publicado nuevos apuntes de 2º Necesidades Especificas de Apoyo Educativo: NEAE-Tema-4-Resumen.pdf

21 páginas

He publicado nuevos apuntes de 2º Necesidades Especificas de Apoyo Educativo: esquema-tema-2.pdf

10 páginas

He publicado nuevos apuntes de 2º Necesidades Especificas de Apoyo Educativo: DPL-Tema-6-Resumen.pdf

6 páginas

He publicado nuevos apuntes de 2º Necesidades Especificas de Apoyo Educativo: NEAE-Tema-1-Resumen.pdf

7 páginas

He publicado nuevos apuntes de 2º Necesidades Especificas de Apoyo Educativo: Tema-4.pdf

21 páginas

He publicado nuevos apuntes de 2º Necesidades Especificas de Apoyo Educativo: NEAE-Tema-6-Resumen.pdf

17 páginas

He publicado nuevos apuntes de 2º Necesidades Especificas de Apoyo Educativo: NEAE-Tema-5-Resumen.pdf

23 páginas

He publicado nuevos apuntes de 2º Necesidades Especificas de Apoyo Educativo: TEMA-5.pdf

6 páginas
Anónimo

@Anónimo

He publicado nuevos apuntes de 2º Necesidades Especificas de Apoyo Educativo: apuntes-tema-2-neae.pdf

5 páginas
Anónimo

@Anónimo

He publicado nuevos apuntes de 2º Necesidades Especificas de Apoyo Educativo: apuntes-tema-1-neae.pdf

8 páginas

He publicado nuevos pec de 2º Necesidades Especificas de Apoyo Educativo: PEC-1-NOTA-10.pdf

15 páginas

EXAMENES DE TODOS LOS AÑOS NEAE. UNED.

46 páginas

Resumen del Tema 1 al 6. Necesidades específicas de apoyo educativo. UNED

60 páginas

apuntes

-

NECESIDADES ESPECÍFICAS DE APOYO EDUCATIVO (NEAE)

RESUMEN TEMA 1 AL 6. NEAE. UNED

TEMA-1.-NEAE..pdf
TEMA-2.-NEAE.pdf
TEMA-3.NEAE.pdf
TEMA-4.-NEAE.pdf
TEMA-5.NEAE.pdf
TEMA-6.-NEAE.pdf

Ciertas partes de la PEC se han ANULADO ya que son datos y conclusiones PERSONALES. NOTA: 8,5

19 páginas

He publicado nuevos apuntes de 2º Necesidades Especificas de Apoyo Educativo: Resumen-tema-6-NEAE.pdf

24 páginas