
Asignaturas de Grado en Educación Infantil (UNED)
Asignatura
arrow_downward2º
•
145 posts
2º
•
267 posts
2º
•
246 posts
1º
•
1115 posts
1º
•
709 posts
2º
•
331 posts
1º
•
964 posts
4º
•
15 posts
1º
•
674 posts
2º
•
255 posts
4º
•
12 posts
4º
•
17 posts
2º
•
513 posts
1º
•
1008 posts
3º
•
211 posts
2º
•
467 posts
1º
•
616 posts
1º
•
599 posts
3º
•
25 posts
4º
•
6 posts
3º
•
123 posts
2º
•
392 posts
4º
•
5 posts
4º
•
34 posts
Últimas publicaciones de Grado en Educación Infantil (UNED)
He publicado nuevos pec de 3º Didáctica del Medio Natural, Social y Cultural en Educación Infantil: CASTROSANCHEZARANTXAPECMEDIO-NATURAL-SOCIAL-Y-CULTURAL.pdf
He publicado nuevos pec de 3º Didáctica de la Música y la Expresión Corporal en Educación Infantil: CASTROSANCHEZARANTXAPECENTREGA-2ORDINARIADIDACTICA-DE-LA-MUSICA-Y-LA-EXPRESION-CORPORAL.pdf
apuntes
-
DETECCIÓN E INTERVENCIÓN EDUCATIVA EN TEA, TDAH Y EN EL CONTROL DE LOS IMPULSOS Y LA CONDUCTA
He publicado nuevos apuntes de 4º Detección e Intervención Educativa en Tea, Tdah y en el Control de los Impulsos y la Conducta: DETECCIÓN E INTERVENCIÓN EDUCATIVA EN TEA, TDAH Y EN EL CONTROL DE LOS IMPULSOS Y LA CONDUCTA
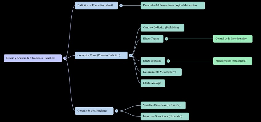
He publicado nuevos apuntes de 3º Didáctica del Medio Natural, Social y Cultural en Educación Infantil: UD1-GuiadelRD952022.mp4
He publicado nuevos apuntes de 3º Didáctica del Medio Natural, Social y Cultural en Educación Infantil: UD1-LaLOMLOEenInfantilsinburocracia.m4a
He publicado nuevos apuntes de 3º Didáctica del Medio Natural, Social y Cultural en Educación Infantil: UD1-Mapa-mental.png
apuntes
-
ATLM
He publicado nuevos apuntes de 4º Aprendizaje Temprano de las Lenguas y Multilingüismo: ATLM
He publicado nuevos pec de 3º Didáctica de la Música y la Expresión Corporal en Educación Infantil: PECNOTA95DIDACTICA-DE-LA-MUSICA-Y-LA-EXPRESION-CORPORAL.pdf
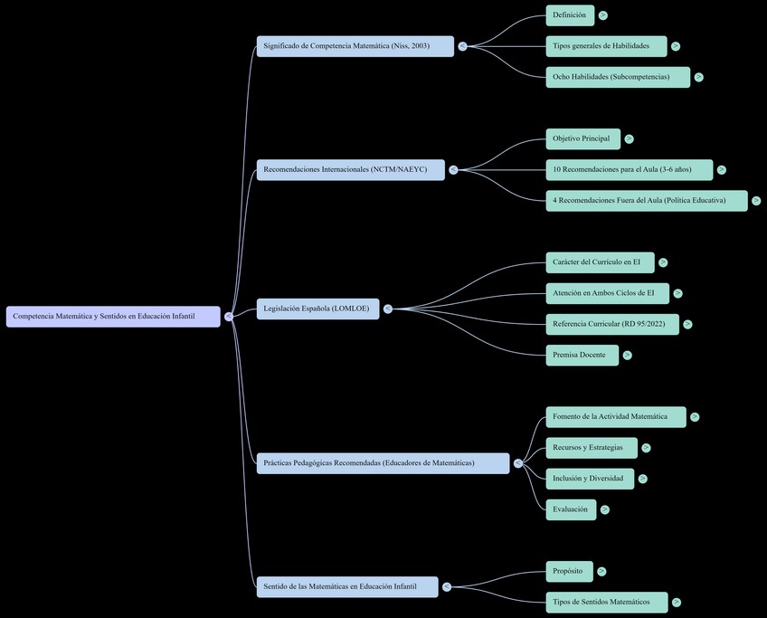
Resumen temario completo Investigación en Contextos Escoleares E.I UNED
He publicado nuevos apuntes de 1º La Escuela de Educación Infantil en España: DAFNEMAGALIFERNANDEZPAVONPECLEIE2025.pdf
He publicado nuevos apuntes de 2º Investigación en Contextos Escolares: REFERENCIAR.pdf
He publicado nuevos apuntes de 3º Psicomotricidad en Educación Infantil: psicomotricidad_capitulo-6_apuntes_resumen.pdf.pdf
He publicado nuevos apuntes de 3º Psicomotricidad en Educación Infantil: psicomotricidad_capitulo-5_apuntes_resumen.pdf.pdf
Resumen temario completo y chuleta final de estudio ultimo día
He publicado nuevos apuntes de 4º Didáctica de la Comunicación Escrita en Inglés: Tema-3-ingles-escrito.pdf
He publicado nuevos apuntes de 3º Didáctica para el Desarrollo del Pensamiento Lógicomatemático en Educación Infantil: Tema-11-video-resumen.mp4
He publicado nuevos apuntes de 3º Didáctica para el Desarrollo del Pensamiento Lógicomatemático en Educación Infantil: UD-11-audio-resumen.m4a
He publicado nuevos apuntes de 3º Didáctica para el Desarrollo del Pensamiento Lógicomatemático en Educación Infantil: UD-11-mapa-mental.png
He publicado nuevos apuntes de 3º Didáctica para el Desarrollo del Pensamiento Lógicomatemático en Educación Infantil: Tema-10-video-resumen.mp4
He publicado nuevos apuntes de 3º Didáctica para el Desarrollo del Pensamiento Lógicomatemático en Educación Infantil: Tema-10-audio-resumen.m4a
PEC completa de aprendizaje emocional y social. Nota: 10
He publicado nuevos apuntes de 3º Didáctica para el Desarrollo del Pensamiento Lógicomatemático en Educación Infantil: Tema-10-mapa-mental.png
He publicado nuevos apuntes de 3º Didáctica para el Desarrollo del Pensamiento Lógicomatemático en Educación Infantil: Tema-9-video-resumen.mp4
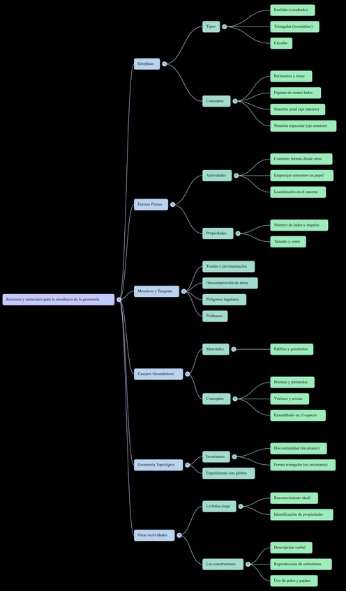
He publicado nuevos apuntes de 3º Didáctica para el Desarrollo del Pensamiento Lógicomatemático en Educación Infantil: pensamiento-matematico_unidad-5_apuntes_resumen.pdf.pdf
He publicado nuevos apuntes de 3º Didáctica para el Desarrollo del Pensamiento Lógicomatemático en Educación Infantil: Tema-9-audio-resumen.m4a
He publicado nuevos apuntes de 3º Didáctica para el Desarrollo del Pensamiento Lógicomatemático en Educación Infantil: UD9-Mapa-mental.png
He publicado nuevos apuntes de 3º Didáctica para el Desarrollo del Pensamiento Lógicomatemático en Educación Infantil: UD8-Audio-resumen.m4a
He publicado nuevos apuntes de 4º Detección e Intervención en las Dificultades de Aprendizaje: Resumen-DI-Aprendizaje-8.pdf
He publicado nuevos apuntes de 3º Didáctica para el Desarrollo del Pensamiento Lógicomatemático en Educación Infantil: ud8-mapa-mental.png
He publicado nuevos apuntes de 3º Didáctica para el Desarrollo del Pensamiento Lógicomatemático en Educación Infantil: tEMA-7-Video-resumen.mp4
He publicado nuevos apuntes de 3º Didáctica para el Desarrollo del Pensamiento Lógicomatemático en Educación Infantil: Tema-7-audio-resumen.m4a
He publicado nuevos apuntes de 3º Didáctica para el Desarrollo del Pensamiento Lógicomatemático en Educación Infantil: Tema-7-mapa-mental.png
He publicado nuevos apuntes de 3º Didáctica para el Desarrollo del Pensamiento Lógicomatemático en Educación Infantil: UD-6-Video-resumen.mp4
He publicado nuevos apuntes de 4º Didáctica de la Comunicación Escrita en Inglés: ingles_bloque-2_apuntes_resumen.pdf.pdf
He publicado nuevos apuntes de 3º Didáctica para el Desarrollo del Pensamiento Lógicomatemático en Educación Infantil: UD6-Audio-resumen.m4a
He publicado nuevos apuntes de 3º Didáctica para el Desarrollo del Pensamiento Lógicomatemático en Educación Infantil: Tema-6-mapa-mental.png
He publicado nuevos apuntes de 1º Aprendizaje y Desarrollo en la Infancia: Tema-4-Desarrollo-intelectual.pdf
He publicado nuevos apuntes de 3º Didáctica de la Música y la Expresión Corporal en Educación Infantil: UD8-Video-resumen.mp4
He publicado nuevos apuntes de 3º Didáctica de la Música y la Expresión Corporal en Educación Infantil: UD8-Audio-resumen.m4a
He publicado nuevos apuntes de 3º Didáctica de la Música y la Expresión Corporal en Educación Infantil: UD8-Mapa-mental.png
He publicado nuevos apuntes de 3º Didáctica de la Música y la Expresión Corporal en Educación Infantil: UD7-Video-resumen.mp4
He publicado nuevos apuntes de 3º Didáctica de la Música y la Expresión Corporal en Educación Infantil: UD7-Mapa-mental.png
He publicado nuevos apuntes de 3º Didáctica de la Música y la Expresión Corporal en Educación Infantil: UD7-Audio-resumen.m4a
He publicado nuevos apuntes de 3º Didáctica de la Música y la Expresión Corporal en Educación Infantil: ud6-mapa-mental.png
He publicado nuevos apuntes de 3º Didáctica de la Música y la Expresión Corporal en Educación Infantil: UD6-Audio-resumen.m4a
He publicado nuevos apuntes de 3º Didáctica de la Música y la Expresión Corporal en Educación Infantil: UD6-Video-resumen.mp4
Tema 1 completo Claves Educativas en Escenarios Actuales Flashcards tipo test : https://app.vaia.com/studyset/37034356?ref=IabzuIyoAhBk7pdInoDGAp3Jf3ArmfaT&ref_type=studyset_share
He publicado nuevos apuntes de 3º Didáctica de la Música y la Expresión Corporal en Educación Infantil: UD5-Audio-resumen.m4a
He publicado nuevos apuntes de 3º Didáctica de la Música y la Expresión Corporal en Educación Infantil: UD5-mapa-mental.png
He publicado nuevos apuntes de 3º Didáctica de la Música y la Expresión Corporal en Educación Infantil: UD5-Video-resumen.mp4
He publicado nuevos apuntes de 4º Aprendizaje Integrado de Contenidos y Lenguas Extranjeras: Glossary.pdf
pec
-
PEC PROCESOS
He publicado nuevos pec de 1º Procesos de Enseñanza y Aprendizaje en Educación Infantil: PEC PROCESOS
pec
-
PEC 1 Y 2 DE APRENDIZAJE Y DESARROLLO EN LA INFANCIA
He publicado nuevos pec de 1º Aprendizaje y Desarrollo en la Infancia: PEC 1 Y 2 DE APRENDIZAJE Y DESARROLLO EN LA INFANCIA
He publicado nuevos apuntes de 3º Didáctica de la Música y la Expresión Corporal en Educación Infantil: UD-4-Audio-resumen.m4a
He publicado nuevos apuntes de 3º Didáctica de la Música y la Expresión Corporal en Educación Infantil: UD4-Video-resumen.mp4
He publicado nuevos apuntes de 3º Didáctica de la Música y la Expresión Corporal en Educación Infantil: UD4-Mapa-mental.png
He publicado nuevos apuntes de 3º Didáctica de la Música y la Expresión Corporal en Educación Infantil: UD3-Video-resumen.mp4
He publicado nuevos apuntes de 4º Inglés para Maestros: GRAMATICA-Ingles-b2.pdf