Esquema-Sistema-Digestivo.pdf

Judith_20022

Esquemas fármacos

7 archivos·

Esquema-Dolor-inflamacion-y-anestesia.pdf

2 páginas

Esquema-Sistema-Cardiovascular-y-Renal--Dislipemias.pdf

1 página

Esquema-Vias-de-administracion.pdf

1 página

Esquema-Sistema-Digestivo.pdf

1 página

Esquema-Sistema-nervioso-central-SNC.pdf

2 páginas

Esquema-Sistema-Respiratorio.pdf

1 página

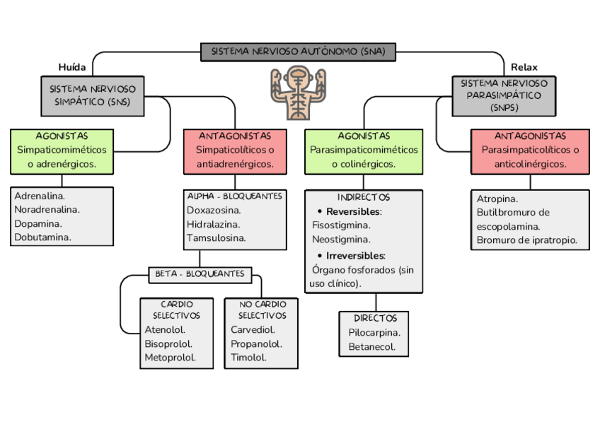
Esquema-SNA.pdf

1 página

content_copy

Archivos recomendados