Portada
Asignatura
Grado en Ingeniería Electrónica y Automática (UNIZAR)
Oficina de Proyectos
Fecha de subida
22 sep 2022
Categoría
trabajos
Información
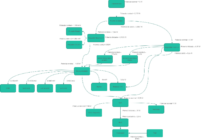
• Ejemplo de guía sobre el árbol de potencia. Espero que os sirva cracks. Si te sirvió. No dudes dar un me gusta.
Etiquetas
Apuntes - test.pdf
pdf
7 páginas
73
2
Apuntes - Teoria--Resumen-Legislacion-y-normas.pdf
16 páginas
45
0
Apuntes - resumenesTemarioOP.pdf
43
1
Apuntes - Tema-1-Oficina-de-proyectos-Teoria.pdf
6 páginas
31
Apuntes - apuntes.pdf
8 páginas
28
Apuntes - Tema-2-oficina-de-proyectos-Teoria.pdf
24
Apuntes - Tema-4-oficina-de-proyectos-Teoria.pdf
25
Apuntes - Tema-4.pdf
3 páginas
22
Apuntes - Teoria-de-ODP.pdf
25 páginas
Apuntes - TEMA1Y2.pdf
2 páginas
18
Trabajos - Entregables09.pdf
19
Otros - Anotaciones-sobre-el-informe-de-BSH-y-el-examen.pdf
9
Otros - Anotaciones-sobre-Arquimedes.pdf
12
Trabajos - proyecto.pdf
114 páginas
13
Trabajos - Decisiones-de-esquematico-Recuperado.pdf
26 páginas
14
Apuntes - OPApuntes.pdf
4 páginas
5
Trabajos - Aire-acondicionado.pdf
1 página
Trabajos - Especificaciones-Tecnicas.pdf
6
Trabajos - arbol-de-potencia.pdf
4
Información
• Ejemplo de guía sobre el árbol de potencia. Espero que os sirva cracks. Si te sirvió. No dudes dar un me gusta.