Portada
Asignatura
Grado en Administración y Dirección de Empresas (UGR)
Organización Industrial: Evidencias Históricas
Fecha de subida
10 nov 2024
Categoría
test
Etiquetas
Apuntes - TEMARIO-OI-final.pdf
pdf
25 páginas
170
1
Apuntes - TEMA 1.pdf
4 páginas
135
0
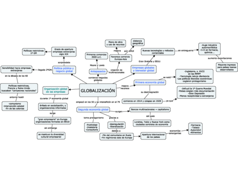
Apuntes - RESUMEN-GLOBALIZACION.pdf
92
Apuntes - RESUMEN-GRANDES-NEGOCIOS.pdf
5 páginas
85
Apuntes - RESUMEN-NEGOCIOS-FAMILIARES.pdf
6 páginas
81
Apuntes - RESUMEN-EDUCACION-EMPRESARIAL.pdf
9 páginas
97
Apuntes - RESUMEN-LAS-EMPRESAS-Y-EL-ESTADO.pdf
7 páginas
5
Apuntes - globalizacion.pdf
1 página
68
Apuntes - carteles.pdf
84
Apuntes - RESUMEN-ESPIRITU-EMPRESARIAL.pdf
Apuntes - TEMA 2 OI.pdf
11 páginas
71
Apuntes - mapa-conceptual-family.pdf
45
Apuntes - Japan-Business.-Mapa-conceptual-2.pdf
47
Apuntes - Big-Business-mapa-conceptual.pdf
38
Apuntes - gran-empresa.pdf
Apuntes - BASQUE-CLUSTER.pdf
42
Test - Preguntas-tipo-test-y-resumen.pdf
34 páginas
40
Apuntes - mapa-conceptual-cluster.pdf
36
Apuntes - ASOCIACIONES-DE-INTERES-EMPRESARIAL.pdf
13 páginas
49
Trabajos - Organizacion-industrial.pdf